引言:财产保全制度具有保证生效判决执行的功能。然而,财产保全制度是一把“双刃剑”,不仅会导致债务人因财产的冻结、扣押而陷于不利境地,而且,当保全错误时,债权人也将负担损害赔偿责任。因此,债权人在提出财产保全申请时,应合理评估其诉讼上权利的主张和状态,并对申请保全可能存在的风险进行合理评估。对于保全错误的损害赔偿责任,《民事诉讼法》第105条仅作简略规定,即“申请人在保全错误时,应赔偿损失。”因此,该条文及司法解释均未对“保全错误”和“损害赔偿”的要件构成进行细致规定,司法实践中的操作亦不统一,导致在实务中,律师也难以寻找法律依据对事实主张和具体的诉讼请求进行具体化。在上一期的文章中,笔者就财产保全的申请条件、保全中的担保以及保全的解除(置换)进行了简要的归纳与分析,本文将着重于就保全错误的赔偿责任结合实务中的系列案例进行类型化的梳理与分析,以期对实务有所助益。
一
保全错误之损害赔偿纠纷的实务状况
关于保全错误的司法实践状况,笔者以“保全错误”、“判决书”为关键词、以2018年为时间范围,对裁判文书网公开的77份判决书进行了分析。其中,法院认定构成保全错误的案例有27例;一审认定不构成保全错误,而二审改判认定构成侵权的有2例。认定侵权责任不成立的案例为50例,一审认定构成保全错误,而二审改判认定不构成侵权的有2例。梳理归纳如下:
【简要归纳】从司法实务的案件情况来看,保全错误的损害赔偿纠纷的胜诉率与前案原告的胜诉呈现负相关的关系。换言之,前案原告能否最终赢得诉讼,将在大部分情况下决定其保全的正当性判断。然而,这种相关性并不是绝对的,保全错误的赔偿责任能否构成,还须在具体案情中对其要件进行认定分析和认定。
【风险提示】实务中,对于是否申请财产保全,债权人及其律师应当合理评估案件的胜诉可能性和保全的风险;尽管败诉的诉讼结果不会完全作为判断“申请有错误”的依据,但对于在诉讼中败诉的被告而言,提起保全错误的诉讼应当谨慎。而对于胜诉几率较大的原告,基于诚实信用的原则,应合理、适当运用其诉讼权利,将其主张的权利范围控制在合理范围内,不应过分夸大而提出超过可救济范围的请求;在申请保全时,也须注意,其申请保全的范围应与请求的合理范围相匹配,以防在其后可能的保全纠纷中处于不利地位。
二
保全错误的损害赔偿责任构成要件
《民事案件案由规定》将财产保全错误的损害赔偿责任纠纷,归入“侵权责任纠纷”的案由之下。根据《侵权责任法》第5条的规定,保全错误的损害赔偿应属“法律另有规定”的情形。因此,对于保全错误的责任要件构成,应从《民事诉讼法》上加以认定;而关于损害赔偿的界定则通过《侵权责任法》予以规制。
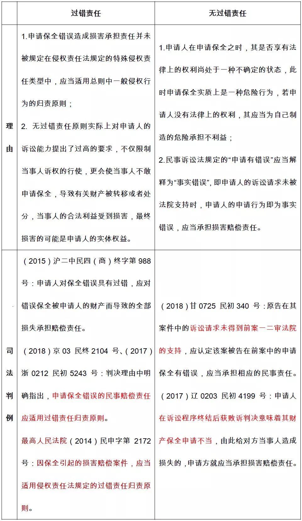
(一) 责任形态:过错责任/无过错责任?
【简要归纳】无过错责任的类型在《侵权责任法》中设专门的规定,除特别法的例外规定外(如知识产权类侵权纠纷),其他侵权类型应属于过错责任的适用范围。保全错误的损害赔偿责任并未在《侵权责任法》中设置特别规定,也未在特别法中进行具体规定,因此,应适用过错责任。且笔者通过系列案例的梳理,发现实务中(包括最高人民法院)也通常将其认定为过错责任。只有例外的个案中才能发现无过错责任的适用情形。
(二) 要件构成:过错、因果关系与损害结果的界定
【简要归纳】在侵权的要件构成上,保全错误的损害赔偿纠纷在实务中并不对侵权行为、损害结果、因果关系和过错要件进行逐一甄别和证明。首先,财产保全有明确的法律文书,可以认定侵权行为的存在;其次,过错属于人的主观心理状态,除非前案诉讼属于虚假诉讼等较为明显的情况下,过错的证明较为困难,这也是此类侵权纠纷在个别案件中被认定为适用无过错责任的原因;此外,从系列类案来看,因果关系的要件认定在实务中仅仅在个案中有所要求。
【风险提示】1. 绝大多数的保全错误属于一般过失(甚至无过失),因此实务中较难认定。但是,值得注意的是,过错的认定通常不以前案的败诉或者撤诉作为认定标准,但具有一定的相关性;2. 在保全错误的损害赔偿纠纷中,法院通常不要求原告承担因果关系的证明责任。损害结果的证明通常会转化为损害范围或损害数额的证明。

