长沙邓普云律师

  • 执业资质:1420120**********

  • 执业机构:湖北尊而光律师事务所

  • 擅长领域:婚姻家庭合同纠纷刑事辩护公司法民间借贷

打印此页返回列表

王乐兵:自动驾驶汽车的缺陷及其产品责任丨前沿

发布者:长沙邓普云律师|时间:2020年07月09日|分类:交通事故 |1731人看过


本文摘编自王乐兵:《自动驾驶汽车的缺陷及其产品责任》,载《清华法学》2020年第2期。本文未经原文作者审核。

【作者简介】王乐兵,对外经济贸易大学法学院讲师,法学博士。


全文共3558字,阅读时间9分钟。

与传统的产品责任案件不同,自动驾驶汽车致人死亡的侵权案件呈现一些新的特征。但是,如何认定自动驾驶汽车的缺陷在我国当前法律体系中仍属空白,导致对其生产者适用产品责任极具争议。自动驾驶汽车的产品缺陷应当采用何种标准进行认定?作为人工智能应用的典型代表,自动驾驶汽车的软件和算法缺陷能否适用产品责任?《产品质量法》的修改和民法典“侵权责任编”的制定应当如何回应人工智能对产品责任的影响?当前国内学界对“人机混合”模式下部分自动驾驶汽车的产品责任未予以系统深入的研究。对此,对外经济贸易大学法学院讲师王乐兵在《自动驾驶汽车的缺陷及其产品责任》一文中,以当前国内外发生的部分自动驾驶汽车致人死亡案件作为切入点,系统分析自动驾驶汽车的产品缺陷及其产品责任的适用问题。


一、自动驾驶汽车的技术特征与法律定性


一)自动驾驶汽车的技术特征:安全性

与传统汽车相比,自动驾驶汽车更注重车辆能否将乘客安全地送达目的地这一实用性目标,这应成为自动驾驶汽车行业发展的根本要求。自动驾驶技术广泛应用并实现其安全目标需要一系列技术前提:物联网的普及和智能网联、公路智能化改造和车辆智能化。但其仅仅实现了车辆的部分智能化,物联网和公路的智能化改造均未实现,致使自动驾驶技术应用的基础场景缺失,无法实现驾驶数据的快速收集、分析和共享,难以做出保证驾驶安全的决策。


此外,在当前的技术条件下,车辆智能化仍然存在诸多无法克服的各类内在风险。首先,就其感知系统而言,视觉感知、激光感知和微波感知三类感知技术各有优点和缺点。如在强光和高速公路上行驶时,视觉感知无法进行有效感知,并且无法胜任复杂环境下的全要素识别任务。激光传感器和微波感知毫米波雷达无法识别静止物体或低速行驶的车辆、偏航的车辆、路坑等。


其次,就其决策系统而言,在当前的技术条件下,人工智能也具有明显的缺陷。第一,其基础算法无法像人类一样富有经验并可以完全理解其所感知到的各类数据。第二,对人工智能深度学习的能力培养很大程度上体现了开发者的知识积累程度和价值观,甚至带有其在现实世界中的歧视和偏见,具有很大的局限性。如当前自动驾驶系统被设计为主要识别移动的物体、而无法识别静止或低速移动的物体。


(二)自动驾驶汽车的法律定性:“产品”的界定


对于软件程序等智力产品是否构成“产品”及其生产者是否承担产品责任,我国《产品质量法》《消费者权益保护法》等均未明确规定,但自动驾驶软件可以被视为产品。首先,借鉴美国法院相关判决的论证逻辑,鉴于自动驾驶软件核心角色,其直接导致了事故的发生,因此自动驾驶软件可以被视为产品进而适用严格责任。其次,若软件在市场上进行大规模的批量销售,则该软件应当被视为“商业软件”,进而应当被视为产品,因为生产者处于控制风险的较好地位和具有分摊产品事故费用的较强能力等特点。当其缺陷导致消费者受到损害时,应当适用严格的产品责任,可以有效地实现对消费者的保护。最后,软件构成了特定产品的一部分或者说是“固有软件”,并直接塑造了该产品的核心性能和特征。自动驾驶软件最典型的特征是内置于该产品之中,成为产品具有特定性能的基础要素或前提。


二、《产品质量法》修改背景下自动驾驶汽车缺陷的判断


(一)《产品质量法》缺陷认定标准及其问题


对于产品缺陷的认定,我国《产品质量法》第46条采用了“不合理危险”和“不符合国家、行业法定标准”两个标准。然而,这种缺陷判断标准存在内在缺陷。


首先,在这两个认定标准之间存在适用方面的矛盾,即法官在判断争议产品是否具有缺陷时,其倾向于优先寻找国家或行业标准而非直接判断产品是否具有不合理危险。受制于技术发展水平、标准制定和修改的滞后性等因素,某些产品即使符合国家或行业标准,亦可能存在危及人身财产安全的不合理危险。因此,简单地直接适用“国家或行业标准”判断产品是否存在缺陷极易导致生产者以其产品符合法定标准而免责,致使生产者和消费者之间的权利义务关系失衡,不利于消费者权益保护。


其次,缺陷作为普通产品责任构成要件的逻辑基础,其存在源自这样一种强烈的推定:在生产过程中必然存在过失。但是,很多产品的特性恰恰系其风险和效用的集合点,如果彻底消除风险,则该产品也就丧失了其效用。因此,各国侵权法均将产品的风险限定在“不合理危险”。但是,随着技术的发展和产品复杂性的增加,产品安全更多受到其设计和警示缺陷的影响。这类缺陷更多体现为生产者的过失,因此其认定更关注生产者基于当时的技术发展水平,在设计过程中对消费者安全的合理关注。


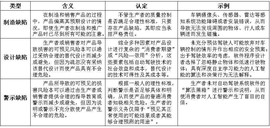
(二)自动驾驶汽车的缺陷及其判断


 

(三)产品缺陷判断的标准和衡量要素:过失的复兴


不管生产者控制产品质量的努力是否符合“合理性标准”,只要存在制造缺陷,生产者或销售商即应承担严格产品责任。对产品的制造缺陷适用严格责任使得受害人免于证明生产者的过失,促进了生产者在产品安全方面的投资,防止了对具有不合理风险的产品的消费和不必要的风险的产生。相较于此,设计缺陷的认定更关注生产者的行为。在利用“风险—效用”标准判断产品是否具有设计缺陷时,主要利用传统过失责任中的“合理性标准”确定产品是否有设计或警示缺陷,核心在于要求生产者在设计和销售产品时达到最佳(而非最高)程度的注意。


三、自动驾驶汽车生产者严格责任的证成


(一)自动驾驶汽车的主体性问题


自动驾驶汽车无法具有自主意识并获取所谓的主体资格或所谓的“工具型人格”,其自身不能成为法律责任的主体。对此,可以从技术和法律两个角度分别展开论述。从技术的角度来看,自动驾驶人工智能缺乏人类的创造性思维,无法在既有信息和数据的基础上创造性地解决未知问题、无法创造新知识。算法本身体现了人类自身的专业知识、职业伦理和利益衡量,并将人类在这些方面的错误和瑕疵转移给了机器。因此,智能机器人深受自然人或其开发者的影响,无法自主决定其学习方式、学习内容和最终目的。


从法律的角度而言,智能机器不具备人类在社会中生活并构建和参与各类法律关系的能力,其行为本质上仍是人类行为的延伸。与此同时,人工智能的主体资格不能通过类推适用法人的拟制人格而获得,这是因为法人从事的行为旨在构建各类社会关系,而人工智能机器人所从事的通常并不具有社会交往意义,其财产存在目的仅仅是为其造成的各类损害充当责任财产。同时,即使对智能机器人课以相关责任,也无法发挥侵权责任法的预防损害和惩戒功能,仅能实现有限程度内的损害填补功能。


(二)生产者的过失、严格责任及其范围


不管是我国《产品质量法》《侵权责任法》,还是在国外比较法上,均普遍承认生产者应当对产品缺陷承担无过错责任。实际上,过失从来未曾脱离出“缺陷”的概念范畴,因为缺陷本身即系产品自身的不合理风险。界定“不合理”通常需要综合平衡生产者和消费者双方之间的注意义务和过失,即生产者应当对产品可预见的损害负责,理性的用户应以合理的方式使用产品。但不能因此认为应当将自动驾驶车辆的产品责任适用过错归责原则,原因有三:


第一,作为自动驾驶车辆的生产者,其应该能够预见到消费者会以各种方式操控汽车,对于风险其应当给予充分的警示并且采取必要替代设计进行预防。过失责任重点考察生产者的行为,因此容易导致实力不足的生产者借口改善设计或警示的经济负担过重而免除其责任。关注产品自身而非生产者行为的严格责任,可以使作为被告的生产者达到改产品被制造时相关制造行业的相关知识的专家水准。


第二,当前,自动驾驶的技术原理和最新进展尚未被大众普遍理解、其安全水平并未经过有效地检验,与之形成鲜明对比的是生产者、销售商、新闻媒体、监管者以及部分研究人员对自动驾驶技术的安全、经济收益和行业发展前景进行了不切实际地宣传和夸大。因此,有必要对其施加严格责任以促使所有利益相关方采取更负责任的行为保护消费者安全。


第三,“算法黑箱”和人工智能自身方法论存在根本缺陷。当前发生的自动驾驶产品事故无一不与其内在的算法缺陷具有不可避免的关联。人工智能在自动驾驶汽车上的应用,使生产者对其自动驾驶汽车产品性能的控制力也发生了下降,集中表现为产品使用中新的风险的产生和因此带来的产品性能的不可预测性,因为设计者的各种认知局限在很大程度上限制了机器的学习和认知能力,技术上的局限性实际来自设计者的授意或者疏于注意。



0 收藏

相关阅读

免责声明:以上所展示的会员介绍、亲办案例等信息,由会员律师提供;内容的真实性、准确性和合法性由其本人负责,华律网对此不承担任何责任。