本文摘编自吴越:《现货与期货交易的界分标准与法律规制》,载《中国法学》2020年第2期。本文未经原文作者审核。
现货交易平台系近年来我国出现的新生事物,实践中此类平台的交易规则极不统一,且部分平台违法违规事件频发,暴露出大量问题。行政监管和司法实践中面临的首要问题,即为现货中远期交易与期货交易的界分标准问题。对此,西南财经大学法学院吴越教授在《现货与期货交易的界分标准与法律规制》一文中,提出“整体判定论”,即区分现货与期货交易应从二者不同的交易目的、功能定位和交易结果等整体情况综合判定,而不宜偏重于依据二者某些交易规则的相似性进行显性判断。
商品现货中远期交易平台,在业界称“大宗商品电子交易平台”,不过,近年来有的平台也开始转向从事小众化的特色农产品中远期交易。这两种平台的共同特征是“现货合约+中远期交割”。本文将上述两种交易平台统称为商品现货中远期交易平台,并简称“现货交易平台”或“现货平台”。
现有的尚处于清理整顿中的现货交易平台不但面临整改标准不明、指引标准缺乏问题,而且还面临着监管难题。在现货平台清理整顿中,监管部门面临的首要问题是,现货中远期交易与期货交易的界分标准问题,尤其是此类现货交易是否属于“变相期货交易”。
而在司法实践中,由于缺乏系统化的区分标准,“同案不同判”普遍存在。从搜集到的342份裁判文书的统计结果来看,法院裁判的现货交易平台相关纠纷,主要有以下五种类型:(1)民事裁判认定属于现货交易,交易有效;(2)民事裁判认定构成变相期货交易,交易无效;(3)刑事裁判认定属于现货交易,交易模式本身不构成违法;(4)刑事裁判认定变相期货交易,交易模式违法;(5)以需要证监部门前置认定程序(或者期货交易纠纷不属于初级法院管辖)为由驳回诉讼请求。如下表所示:

现货远期交易与期货交易最为本质的区别在于,前者的根本目的是促进商品交易的便利化,满足交易者对商品的真实需求,从法律后果看即是实现了商品所有权转移和商品的实际交付。而后者的根本目的则在于通过合约交易转嫁并管理风险,或者从中获利,其主要目的并不在于满足交易者对商品的实际需求,从法律效果看即是单纯的“合约买卖”。不过,一旦回到现实中,对二者的认定立即显得复杂起来,由此出现了认定难、区分难的问题。由于无论是现货平台还是期货交易平台,都不是为了满足某个单一的交易目的或者说交易功能而诞生的,具有“多目的、多功能组合”的特征。因此,除了采用交易平台的市场功能定位的标准来区分外,还应当结合交易目的、最终的交易结果、交易主体特征等诸多因素来综合判断,即“整体判定论”。首先,区分两种交易模式应考察交易目的或者说交易的主观要件。倘若交易主体的表面意思是从事现货买卖交易,然而其真实意图是从事变相期货或者说真正的期货交易,即单纯的“买空卖空”交易,那么这种交易从主观要件上说已经缺乏正当性基础。其次,考察两种交易模式市场功能定位的差异,是区分二者的客观要件之一。期货交易的独特功能在于其价格发现机制,同时具有风险管理与风险转嫁功能,而促进商品交换的功能是次要的。反之,现货远期交易的独特功能首先在于促进商品真实交换与商品真实流通,其所具备的价格发现和风险管理功能均属于辅助功能。因此,判定某一种交易模式本质上属于现货还是期货交易,应当根据各自的独特功能或者说首要功能来判定。再次,交易结果也是判断某一商业交易模式是否合法的客观要件之一。就现货中远期交易模式而言,无论其交易规则与期货交易规则有多么相似,在交易效果上,仍然应当以“实物交割为主,以现金交割为辅”,因此实物交割率的高低,应当是区分二者的重要参照标准。至于某一商业交易模式采用何种交易规则或者采用何种规则组合,则是为此种交易模式的市场功能定位服务的。换言之,任何商业交易模式中,交易目的和市场定位是第一位的,是内生的,而所采用的交易规则是第二位的,是外显的。总之,商业交易模式的交易目的、功能定位、交易规则(或“规则组合”)与交易结果之间存在着紧密的内在联系,这四种评价要素相互作用并相互影响,如下图所示:

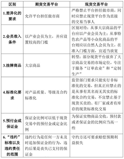
在认定现货平台是否涉嫌从事变相期货交易的过程中,除了应从二者不同的交易目的、功能定位和交易结果等因素进行整体判断外,仍有必要对两种交易平台的某些相同或相似的规则进行进一步比较考察。期货与现货交易平台的区别如下:

区分现货交易与期货交易的难题,其实并非唯有我国才存在。经济分析法学家兼联邦第七巡回上诉法院法官波斯纳在“纳格尔诉ADM投资者服务公司案”的判决书中提出,判断HTA合约(对冲到期合约)到底属于现货远期合约还是期货合约,应从“整体情势”(totality of circumstances)判断,而不宜从合约的外部特征即交易规则特征判断。他认为,案涉合约属于现货远期合约,因为合约事实上不可能无限展期,因而合约当事人追求的商品交割的意图是明显的。波斯纳在该案中总结出的整体情势判定标准,正是整体判定论在司法实践中的具体体现。第一,如何判定交易目的,波斯纳在该案中对“交割不可能无限展期”这一事实进行了推定,并进而推定交易双方具有实物交割的主观动机,从而解决了司法实践中对主观要件或者说“目的要件”认定难的问题。第二,波斯纳非常重视从交易结果进行判断。在该案中,波斯纳也从远期合约的最为重要的标准,从最终的交易结果即实物交割率进行了比较分析。第三,波斯纳同时也重视从交易规则层面,即从交易的外观层面去判断二者的区别。现货合同可以是标准化的,但不能像期货合约一样实行合约的全要素标准化。首先,实践中法院对非法期货交易的认定是否需要证监会等部门的前置认定为前提,分歧依旧较大。但无论是从相关文件的文义解释,还是从人民法院独立行使审判权的角度来看,法院裁决此类纠纷,都无须以证监部门的行政认定作为解决纠纷的前提。其次,在清理整顿背景下,法院对现货交易平台是否属于合法的市场主体分歧也较大。尽管此类平台目前正面临清理整顿,但无论是《商品现货交易市场特别规定(试行)》《期货交易管理条例》还是相关的清理整顿文件,均没有明确规定此类纠纷的司法解决需要以主管部门对案涉现货平台的主体合法性认定为前提。不过,为更好地配合清理整顿工作,体现司法的能动性与导向性,法院在裁判相关纠纷时,可以将主管部门出具的整改意见、回复等作为裁判的参照依据,但并非前提依据。当前最大的监管问题在于,对变相期货交易的认定仍偏重于从两类平台交易规则的相似性进行显性判断,而对平台的交易目的、市场定位和交易结果等整体情况重视不够,研究不多。在现有的现货平台向服务实体经济转型的过程中,对于整体上对实体经济具有促进作用的平台,宜审慎地采取相对宽容的态度。在对平台违规行为进行严厉处罚的同时,也应当积极引导平台向服务实体经济的方向转型,并帮助平台建立和完善提升实物交割率的各种交易规则。