高蕾律师

  • 执业资质:1420120**********

  • 执业机构:湖北尊而光律师事务所

  • 擅长领域:婚姻家庭继承离婚交通事故工伤赔偿

打印此页返回列表

蒋大兴:公司董事会的职权再造(二)

发布者:高蕾律师|时间:2021年01月19日|分类:公司法 |628人看过


(二)董事会应当做什么:咨询评价机构或决策机构?


鉴于公司决策链条过长的现象比较普遍,若分设董事会,从提高公司决策效率角度而言,似应将董事会从日常经营决策中解脱出来,让真正在一线决策的经理层能对自身决策负责,从而解决目前“管理者不决策、决策者不负责”的弊端。具体而言,董事会的职权定位可能还是应当从法定强制转向任意规制,由公司自己根据其规模和特点进行确定。针对董事会的职权定位,根据公司规模的大小可分别适用战略决策型、项目管理型以及均衡型董事会。


图片


还要注意的是,不同于监事会所进行的合法性评价,董事会对经理层的监督评价是一种基于商业/经营绩效的监督评价,即董事会侧重从业务效果上对经理层进行监督评价。如此,尚可避免单纯由股东进行评价可能衍生“过于考虑股东利益”的短期经营问题。公司治理必须无条件地针对本企业和企业的市场竞争力,不允许面向包括股东在内的某些利益群体。否则,将全面导致高层管理者的错误决策,从而导致企业的倒退。因此,董事会在对经理层进行评价时不能完全局限于经济价值的逻辑,而应坚守商业本质的逻辑——如何更好地便利社会。


三、改变公司法:从规范面再造董事会职权


当确定了董事会职权的再造方式应从“单一强制”走向私法自治,如何从规范面再造董事会之职权便成为关键问题。在董事会形式化日趋严重的情况下,走向“经理层中心主义”或许是更切合中国实践的公司组织机构构造方向由此,公司法的组织机构职权应做如下调整:


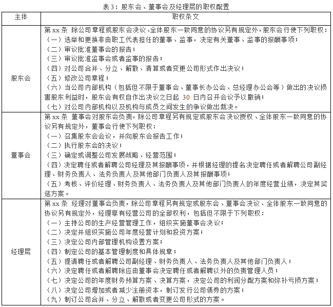
首先,应大幅削减股东会的职权,将股东会从经营决策中解脱出来,若非涉及公司发生根本变更或年度报告事项,股东会无需参与决议。在我国,削减股东会职权旨在减少经营层级,提升经营效率。股东会的部分经营性职权可调整给董事会,如决定公司经营方针和投资计划的权力;其他权限部分可调整给经理层,如审议批准公司的年度财务预算方案及决算方案、对发行公司债券作出决议等权力。此外,还可适当增加股东会的某些特别职权,如赋予其对公司内部组织机构之间发生的争议做出裁决的权力。在股东会权限下放之后,为避免董事或经理层通过董事会、经理办公会等形式损害公司股东利益,可为股东会保留对不当决议的撤销权。


其次,应大幅削减董事会的日常经营权限,将董事会从繁杂的日常经营决策中解脱出来,让其回归战略决策和经营评价者的位置。董事会成为战略决策与评价机构后,考虑到公司规模及经营情况的复杂化,仍可为董事会职权设计例外条款,若公司章程对其职权另有规定,则章程规定优先。


最后,夯实经理层的各项经营决策权。在再造组织机构职权时,可将经营决策权下移到其真实的决策主体——经理层,从而概括性地赋予经理享有经营公司的全部权利,认可事实上的“经理中心主义”。同时,规范经理层的行权方式——要求其以民主的方式决议,且对经理层明显违法或损害公司利益的决定,赋予股东会及董事会撤销权。鉴于公司日常经营权向经理层倾斜,应设计约束措施以避免总经理专断,具体包括:其一,经理的职权以经理办公会的形式行使;其二,经理办公会的参与者应对违规决议给公司造成的损失承担赔偿责任。


综上所述,针对公司股东会、董事会以及经理层职权的条文设计如下:


图片


四、结语


主张中国应从“股东会中心主义”走向“董事会中心主义”的判断未充分考虑企业治理实践中广泛存在的“代理权下沉”现象,亦未充分考虑到我国公司法设计的“夹层代理”结构对企业决策效率之影响。中国公司的组织构造是一种夹层结构——董事会居于股东会与经理层之间,该机制导致决策层级多、效率低下。公司内部至少存在四层代理权,组织法应介入多层次内部代理行为的调整。拥有法律强权的董事会在实践中早已形式化,大量公司经营决策由经理层完成,故“决策者不管理、管理者不负责”的现象普遍存在。有必要将董事会从日常经营事务中解放出来,让其致力于公司战略改进和经理层评价。故应改变公司法中的相关规定,从规范层面再造董事会职权,夯实经理层的经营决策职权,认可“经理人中心主义”。


文章来源自网络,若有侵权,请联系删除。

0 收藏

相关阅读

免责声明:以上所展示的会员介绍、亲办案例等信息,由会员律师提供;内容的真实性、准确性和合法性由其本人负责,华律网对此不承担任何责任。