程智华律师团队律师

  • 执业资质:1420120**********

  • 执业机构:湖北尊而光律师事务所

  • 擅长领域:合同纠纷刑事辩护房产纠纷刑事合规工程建筑

打印此页返回列表

论合同违约金的司法调整——以房屋租赁合同纠纷为例

发布者:程智华律师团队律师|时间:2021年03月12日|分类:合同纠纷 |517人看过


论合同违约金的司法调整

以北京市海淀区房屋租赁合同纠纷为例

 

违约金作为合同的一部分,由合同各方当事人自由协商确定,以确保合同如约履行。《中华人民共和国民法典》(以下简称《民法典》)第585条第二款明确规定:“约定的违约金低于造成的损失的,人民法院或者仲裁机构可以根据当事人的请求予以增加;约定的违约金过分高于造成的损失的,人民法院或者仲裁机构可以根据当事人的请求予以适当减少。”但是未对如何确定违约金“过分高于造成的损失”以及法院和仲裁机构如何“适当减少”违约金作进一步规定,在司法实践中个案间裁判结果差异较大。本文从违约金的性质界定入手,以北京市海淀区房屋租赁合同纠纷为例,检索分析关于违约金酌减的现行法律规范及相关司法案例,旨在分析法院依法调整违约金的影响因素,尝试为企业在商事活动中合理约定合同违约金并维护自身权益提供可行的建议。


1

违约金的性质及类型


违约金依其适用方式可以分为法定违约金和约定违约金,依其功能目的可以分为赔偿性违约金和惩罚性违约金,后者的区分意义在于:适用赔偿性违约金则不能再请求履行主要债务或额外请求损害赔偿,而适用惩罚性违约金并不影响债权人请求履行主债务或请求损害赔偿。对于违约金性质的界定不仅将影响当事人约定违约金的方式,也是法院依法调整违约金的决定因素之一。因此在分析违约金的司法调整之前,有必要对《民法典》第585条规定的违约金的性质进行界定。


理论界对于《民法典》第585条规定的违约金的性质存在争议,主要围绕其属于惩罚性违约金或赔偿性违约金或兼而有之展开,可以分为补偿说、惩罚说、双重说以及目的解释说四种代表性学说。


 “赔偿说”认为,我国《民法典》第585条规定的违约金属于赔偿性违约金,其目的在于填补损失,即使第三款规定违约金可与履行债务并存,也不过是对于迟延赔偿的损失预定,不影响其性质的界定。


“惩罚说”认为,违约金实质上以惩罚性违约金为原则,只要当事人违约,无论是否造成损失,违约方都应支付违约金。[1]


“赔偿与惩罚双重说”认为,违约金兼具赔偿性和惩罚性的双重属性,其中赔偿性体现了违约金的基本功能,惩罚性体现了违约金的特殊功能,即违约金以赔偿性为主,以惩罚性为辅。[2]


“目的解释说”认为,违约金性质属于当事人意思自治的范畴,应当以当事人之间的约定界定违约金的性质,没有约定或约定不明时,应当通过补充协议、体系解释及交易习惯确定,只有上述方式均不能确定违约金的性质时,才能解释为违约金具有赔偿和惩罚双重属性,同时解释仍应为以赔偿性为主,以惩罚性为辅。[3]


与学界不同,违约金性质界定在司法实践中的倾向较为明显。总体来说,司法实务中采用的是“赔偿与惩罚双重说”,强调违约金应当“以赔偿非违约方的损失为主要功能,而非旨在严厉惩罚违约方”[4],且明确指出法院应通过对当事人意思自治的干预,避免当事人通过不正当的方式获取暴利。[5]


囿于司法实践对违约金补偿性为主、惩罚性为辅的功能定位,主张违约金的一方往往需要证明对方违约行为造成的直接损失或间接利益损失。但是在实践中实际损失的主张和举证并非易事,尤其是当双方诉争合同的标的为纯粹的金钱给付时,违约行为造成损失更加难以确定和举证。那么在实际损失难以确定的情况下,法院如何判断违约金是否过高并对过高的违约金进行调整呢?



2

违约金过高认定和调整

的法律规范检视


《民法典》第585条并未对违约金过高的认定标准及调整幅度进行量化规定,而是将其纳入法官自由裁量的范围,相关司法解释在延续这一立法理念的基础上,对于具体程序和影响因素进行了细化。


1.违约金过高的主张方式及举证责任


为解决纠纷,避免当事人就违约金问题反复申诉,法院对于违约金过高的主张方式要求并不过于严苛:当事人认为违约金过高的,既可以提出反诉也可以提出抗辩;在当事人未主张调整违约金数额的场合,人民法院还可以根据案件的具体情况,就违约金是否过高或低的问题进行释明。[6]


对于举证责任的规定,《全国法院民商事审判工作会议纪要》以及《最高人民法院关于当前形势下审理民商事合同纠纷案件若干问题的指导意见》规定,违约方对违约金过高的主张承担举证责任,非违约方主张违约金约定合理的,亦应提供相应的证据。


2.违约金过高的判断及调整


《最高人民法院关于适用《中华人民共和国合同法》若干问题的解释(二)》第29条第二款规定,当事人约定的违约金超过造成损失的百分之三十的,一般可以认定为合同法第一百一十四条第二款规定的“过分高于造成的损失”。该条规定尝试为认定违约金过高提供一个可量化的标准,但仍需以明确损失为前提,未涵盖损失难以确定的情形。不仅如此,随着2020年12月最高人民法院对该司法解释的废止,百分之三十的标准也不再适用,似乎使得违约金“天花板”的界线越发模糊。


但违约金的司法调整并非全无依据和限制,司法解释及相关规范文件列举了法院裁量过程中应当衡量的若干因素,包括:(1)合同履行情况;(2)当事人的过错程度;(3)合同的预期利益;(4)当事人缔约地位的强弱;(5)是否适用格式合同或条款;(6)当事人是否已在诉请中对违约金进行减让;(7)违约金计算的基数;(8)法官根据具体案件认为应当考量的其他因素。[7]


值得注意的是,《上海市高级人民法院关于商事审判中规范违约金调整问题的意见》第9条提出,守约方的实际损失无法确定的,法院认定违约金过高进行调整时,根据公平原则和诚实信用原则,在综合考量违约方的恶意程度、当事人缔约地位强弱等因素的基础上,可以参考不超过银行同类贷款利率四倍的标准进行相应调整。


可以看出,尽管个别地区根据当地调研结果划定了违约金的调整界限,但目前我国司法实践中对于过高违约金的认定和调整并不存在单一量化的标准。与之相反,相关规范强调要避免“简单地采用固定比例等‘一刀切’的做法,防止机械司法而可能造成的实质不公平”[8],应当结合具体案情,针对多方影响因素,根据诚实信用原则、公平原则加以认定。



3

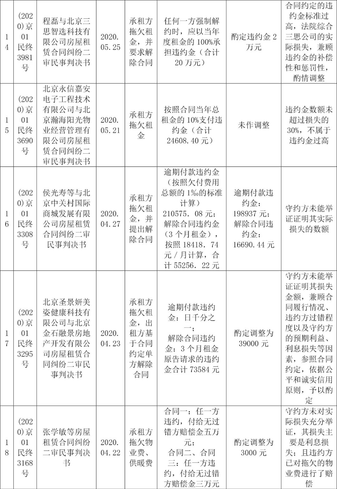
违约金酌减的司法实证考察


为进一步研究实践中法院对违约金的调整情况,笔者对北京市第一中级人民法院审理的房屋租赁纠纷进行检索,选取20个违约金调整的司法判例总结如下表:


图片

图片

图片

图片

图片

  

在上述房屋租赁纠纷中,违约方的违约行为主要有三种类型:拖欠应付(退)款项、单方提前解除合同以及交房瑕疵。以上违约行为固然违反诚实信用原则,给非违约方带来损失,但实际损失难以量化。因此合同双方均在合同中预先约定了违约责任的形态以及违约金的计算方式:1.自逾期付款之日起按照一定比率计算违约金,其中违约金计算比率为日万分之五到日百分之一不等;2.一次性给付固定数额的违约金,该违约金有时在合同中以保证金的形式存在,通常为月租金的2-3倍。


尽管双方在合同中约定违约金的目的就是简化举证责任,从而减少纠纷、提高效率。但完全的契约自由却可能导致实质的不正义,故法院依照当事人的请求对违约金数额进行了调整有其正当性。但通过法院对于调整幅度的说理不难发现,大多数判例对调整依据的说理一笔带过,或是对原则、标准的简单列举,缺少详细的、量化的分析说明。不仅如此,对于举证责任的分配也并不完全一致,部分案例中以违约方未举证证明违约金过高为由,未对合同约定的违约金进行调整,但也有部分案例以守约方未举证证明其实际损失为由,对合同约定的违约金酌情减少。


这样的裁判方式有其不得已和一定的合理性。一方面,不同于对其他问题高度分化、精准的规定,法律对于违约金调整幅度的规定本就是原则性、框架性的,法院在裁量时难以找到具体法规说明为何将违约金缩减;另一方面,违约金酌减标准若需量化,则可能造成法院对于该问题按照简单比例一刀切的做法,不符合公平正义的裁判原则,上海高院依据大量调研数据划定酌减幅度范围的方式值得肯定,但难以在全国推广。


就法院裁判时考虑的原则而言,多数案例中法院首先关注的仍是违约行为带来的实际损失或预期利益损失,但对于举证责任在个案中进行了不同的分配;在损失难以确定时,法院更多的是参考合同约定,依据公平原则对违约金进行调整,以平衡当事人之间的利益;除此之外,合同履行情况、双方过错程度也是法院考量的因素。


 

4

违约金约定的实践启发


尽管违约金的司法酌减仍属于法院自由裁量的范畴,但相关法律规定以及裁判案例仍然为企业合理约定违约责任、促使合同顺利履行、争取利益最大化以及降低诉讼成本提供了以下启发:


 1.明确违约金性质,合理约定违约金计算方式


约定违约金的初衷是为了确保合同诚实地、全面地履行,并在发生违约行为时对守约方进行救济,即违约金应当以救济性为主,以惩罚性为辅,因此需要以实际损失为基础,合理确定违约金的计算方式。


对于企业而言,违约金约定的风险来自于以下三个方面:其一,采用格式合同或格式条款。由于交易频繁往往采用格式合同或格式条款拟定合同,其中的违约责任并未依据合同类型以及实际情况进行调整,导致部分交易中违约金约定畸高或畸低。其二,关联交易或熟人客户。出于对合同对方的信任而未审查违约条款的设置,导致出现违约情形时遭受损失。其三,对违约金设置的错误认识。误以为违约金越高,交易越有保障,然而过高的违约金不仅在诉讼中很难得到支持,而且还会增加企业诉讼成本。


在设置违约责任时,应当结合交易的性质、对方当事人、交易标的等因素,对交易风险进行全方位衡量,区分不同的违约行为,并依据预期利益、可能损失等因素设置违约责任。对于格式合同中违约责任的条款应进行审查,及时进行调整,签订补充协议。


2.及时保留相关证据,采取有针对性的诉讼策略


由于违约金调整很大程度上取决于法官的自由裁量,因此需要当事人有针对性地进行举证和说理。对于企业而言,业务部门和法务部门通常高度分工,往往结合并不紧密,致使发生纠纷时难以取证,维权困难。因此有必要建立科学、规范的办事流程,其不仅可以提高工作效率,也便于在出现纠纷时进行追查和取证,保证证据链的完整。在交易过程中,企业员工应当按照规范流程推进工作,妥善保存相关单据、往来邮件等,重要事项应当向对方发出书面通知。


在诉讼过程中也应当相应的诉讼策略。首先,请求法院依法调整违约金的请求既可以通过抗辩的方式提出,也可以通过反诉的方式提出,应尽量在一审法庭辩论终结前提出;其次,守约方可以在诉讼请求中对过高的违约金进行适当减让,降低诉讼费用的同时也会增加诉请得到支持的可能性;最后,应依据不同的情形进行举证和说理。在请求法院酌情减少违约金时,围绕以下几方面进行说理:违约金数额超过违约行为造成的实际损失或合同预期利益;己方过错程度很轻、无过错,或双方均存在过错;合同已部分履行,对方因此受益;采用格式合同或格式条款,在交易过程中己方处于弱势地位,违约责任的设置明显违反公平原则,等等。在请求法院增加违约金或维持合同约定的违约金时,则可以从相反的方向进行说理。



5

结语


目前我国司法实践中通常认为违约金应当以补偿性为主,以惩罚性为辅。在违约金司法调整中,强调应当依据诚实信用原则、公平正义原则结合案件具体情况进行调整,避免按照固定比例一刀切的做法,故法院的自由裁量空间较大。基于此,企业应当重视在交易过程中规避相关风险,合理设置违约责任,及时保存相关证据,并在出现纠纷时有针对性地选择诉讼策略。

 

文章摘自网络,若有侵权,请联系删除

0 收藏

相关阅读

免责声明:以上所展示的会员介绍、亲办案例等信息,由会员律师提供;内容的真实性、准确性和合法性由其本人负责,华律网对此不承担任何责任。