德正律师团律师

  • 执业资质:1420120**********

  • 执业机构:北京市京师(武汉)律师事务所

  • 擅长领域:刑事辩护合同纠纷债权债务房产纠纷交通事故

打印此页返回列表

日常法务 | 公司通过分立方式剥离资产的注意要点

发布者:德正律师团律师|时间:2021年07月28日|分类:房产纠纷 |3688人看过


公司将部分资产剥离的可行路径之一是进行公司分立。如采取这种方式,在实际操作过程中需要注意哪些问题,我们结合一个实际案例进行分析和总结。

图片

一、背景

A公司是一家香港公司在境内设立的全资子公司。鉴于A公司提出希望剥离其持有的土地与厂房资产的诉求,我们建议可以将A公司进行分立,将土地与厂房注入分立后新成立的公司,将设备等资产保留在原公司体内。就此,我们设想的方案及注意事项如下:

图片

二、分立方案

(一)具体实施步骤

1. A公司采取存续分立的方式,直接分立为原公司和新公司。

2. 新公司的主要资产为拟剥离的土地与厂房;原公司保留除土地和厂房以外的其他一切资产,并承继全部债权债务。

3. 分立后的股东不变,分立后各公司的注册资本额之和应为分立前A公司的注册资本额[1]。

4. 存续的A公司需按照减资办理工商变更登记;新公司需按照新设进行工商登记。

分立完成后新公司的股权由股东自行处置。

图片

(二)利弊分析及注意事项

1. 利弊分析

本方案的优势是,结合资产剥离及合理税收筹划等目的,采用分立模式能够在满足资产分离的同时享受多项节税优惠(具体见本文下文所述)。但缺点在于分立流程相对繁琐,例如公司需与当地税务主管部门沟通,申请享有原公司及新公司的税收优惠政策,取得税务部门批复;并且按照不动产登记机构申请材料要求办理不动产转移登记等。

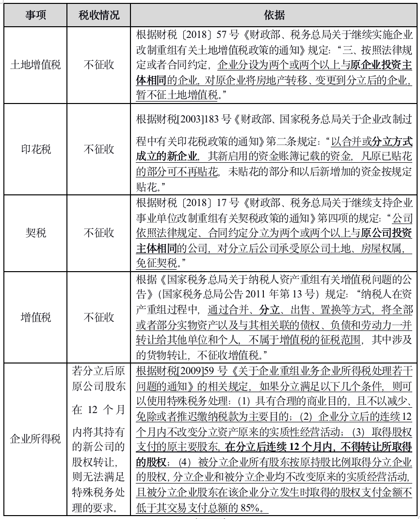
2. 关于公司分立的税收政策

采取分立方案最主要的原因之一便是进行合理的税收筹划。我们梳理了本方案中可能涉及的税收政策,如下表所示: 

图片

3. 关于“名股实地”

需要注意的是,新公司的主要资产是土地和厂房,若后续新公司的股权对外转让,则不排除会被税务机关认定为“名为转股、实为转地”,进而被要求征收土地增值税的情形。

经我们查询相关规定及案例,国税总局实践中采取个案批复的方式判断该等问题[2],且与股权转让比例、土地房屋价值与股权价值的比较相关,而各地税务机关实践中可能也没有明确统一的口径[3]。由前述国税总局批复、各地税务机关政策规定可见,若公司一次性转让较高比例的股权,尤其是一次性转让全部股权,股权转让价格等于土地使用权价值,在股权转让时,可能会被穿透,认定为需缴纳土地增值税等。

据此,我们建议可进一步与当地主管部门进行沟通,并可以结合实际情况考虑新公司在运行一段时间后再考虑进行股权转让,尽量降低被税务机关要求纳税的风险,同时也可以满足财税[2009]59号关于适用特殊税务处理时“取得股权支付的原主要股东,在重组后连续12个月内,不得转让所取得的股权”的要求。

同时,从另一个角度来看,如果公司分立完成后还有进一步资本运作需求的(例如进行股权转让等等),则必须考虑前述税收成本,或者对资本运作项目时间上的影响。

图片

(三)办理程序及所需材料

根据《公司法》《外商投资企业合并与分立规定》等相关规定,并经我们匿名咨询主管部门,原公司办理分立应履行如下程序并准备相关材料,且办理可能需要花费一定时间:

图片
图片
图片

三、实践案例

经查询,实践中也存在通过分立方式剥离土地房产的相关案例,具体情况如下:

图片
图片

注:

[1]根据《外商投资企业合并与分立规定》第十二条的规定:“分立后公司的注册资本额,由分立前公司的最高权力机构,依照有关外商投资企业法律、法规和登记机关的有关规定确定,但分立后各公司的注册资本额之和应为分立前公司的注册资本额。”第十三条规定:“各方投资者在分立后的公司中的股权比例,由投资者在分立后的公司合同、章程中确定,但外国投资者的股权比例不得低于分立后公司注册资本的百分之二十五。”

[2](1)国税函〔2000〕687号《国家税务总局关于以转让股权名义转让房地产行为征收土地增值税问题的批复》:“鉴于深圳市能源集团有限公司和深圳能源投资股份有限公司一次性共同转让深圳能源(钦州)实业有限公司100%的股权,且这些以股权形式表现的资产主要是土地使用权、地上建筑物及附着物,经研究,对此应按土地增值税的规定征税。”

(2)国税函[2009]387号《国家税务总局关于土地增值税相关政策问题的批复》:“鉴于广西玉柴营销有限公司在2007年10月30日将房地产作价入股后,于2007年12月6日、18日办理了房地产过户手续,同月25日即将股权进行了转让,且股权转让金额等同于房地产的评估值。因此,我局认为这一行为实质上是房地产交易行为,应按规定征收土地增值税。”

(3)国税函[2011]415号《国家税务总局关于天津泰达恒生转让土地使用权土地增值税征缴问题的批复》:经研究,同意你局关于“北京国泰恒生投资有限公司利用股权转让方式让渡土地使用权,实质是房地产交易行为”的认定,应依照《土地增值税暂行条例》的规定,征收土地增值税。

[3](1)湘地税财行便函〔2015〕3号《湖南省地税局财产和行为税处关于明确“以股权转让名义转让房地产”征收土地增值税的通知》:“对于控股股东以转让股权为名,实质转让房地产并取得了相应经济利益的,应比照国税函〔2000〕687号、国税函〔2009〕387号、国税函〔2011〕415号文件,依法缴纳土地增值税。”

(2)青地税函[2009]47号青岛市地方税务局关于印发《房地产开发项目土地增值税清算有关业务问题问答》的通知:“房地产开发企业依照法律规定、合同约定分设为两个或两个以上的企业,对派生方、新设方承受原企业房地产的,不征收土地增值税。派生方、新设方转让房地产时,按照分立前原企业实际支付的土地价款和发生的开发成本、开发费用,按规定计入扣除计算征收土地增值税。股东将持有的企业股权转让,企业土地、房屋权属不发生转移,不征收土地增值税。”

[4]第二十条:“公司合并协议应包括下列主要内容:(一)合并协议各方的名称、住所、法定代表人;(二)合并后公司的名称、住所、法定代表人;(三)合并后公司的投资总额和注册资本;(四)合并形式;(五)合并协议各方债权、债务的承继方案;(六)职工安置办法;(七)违约责任;(八)解决争议的方式;(九)签约日期、地点;(十)合并协议各方认为需要规定的其他事项。”

 [5]第一百七十五条:“公司分立,其财产作相应的分割。公司分立,应当编制资产负债表及财产清单。公司应当自作出分立决议之日起十日内通知债权人,并于三十日内在报纸上公告。”

 [6]公司法规定公司应当自作出分立决议之日起十日内通知债权人,并于三十日内在报纸上公告,与外商投资企业的特别规定不一致。经与上海地区市监局沟通,外商投资企业的特别规定仍在执行,建议进一步进行窗口沟通。

[7]第三十八条:“因合并、分立而存续的公司,其登记事项发生变化的,应当申请变更登记;因合并、分立而解散的公司,应当申请注销登记;因合并、分立而新设立的公司,应当申请设立登记。公司合并、分立的,应当自公告之日起45日后申请登记,提交合并协议和合并、分立决议或者决定以及公司在报纸上登载公司合并、分立公告的有关证明和债务清偿或者债务担保情况的说明。法律、行政法规或者国务院决定规定公司合并、分立必须报经批准的,还应当提交有关批准文件。”

[8]http://shanghai.chinatax.gov.cn/xxgk/tzgg/202002/t452319.html

[9]第二十七条:“因下列情形导致不动产权利转移的,当事人可以向不动产登记机构申请转移登记:……(三)法人或者其他组织因合并、分立等原因致使不动产权利发生转移的”

[10]http://hd.ghzyj.sh.gov.cn/2011/yhccdjyshjzl/ytdd/202004/t20200403_964647.html

[11]http://zwdt.sh.gov.cn/govPortals/bsfw/findBsfw.do?_itemId=SH00SH310100488001&_itemType=%E5%AE%A1%E6%89%B9&_organCode_=SHGHSH

(完)

声明:本文仅系作者个人对实务中遇到的法律问题所进行的探讨。文中任何内容均不代表作者所在单位或团队对相关问题的正式或倾向性法律意见,也并不必然适用于其他项目中相同或类似的问题。任何项目中出现类似情形,均需结合具体情况予以具体分析。


                                                            熊川、叶云婷 资本市场法律服务札记 6月24日

0 收藏

相关阅读

免责声明:以上所展示的会员介绍、亲办案例等信息,由会员律师提供;内容的真实性、准确性和合法性由其本人负责,华律网对此不承担任何责任。