魏学浩律师

  • 执业资质:1330120**********

  • 执业机构:浙江金浙律师事务所

  • 擅长领域:金融证券刑事辩护行政诉讼期货交易

打印此页返回列表

私募基金托管

发布者:魏学浩律师|时间:2022年07月02日|分类:金融证券 |343人看过

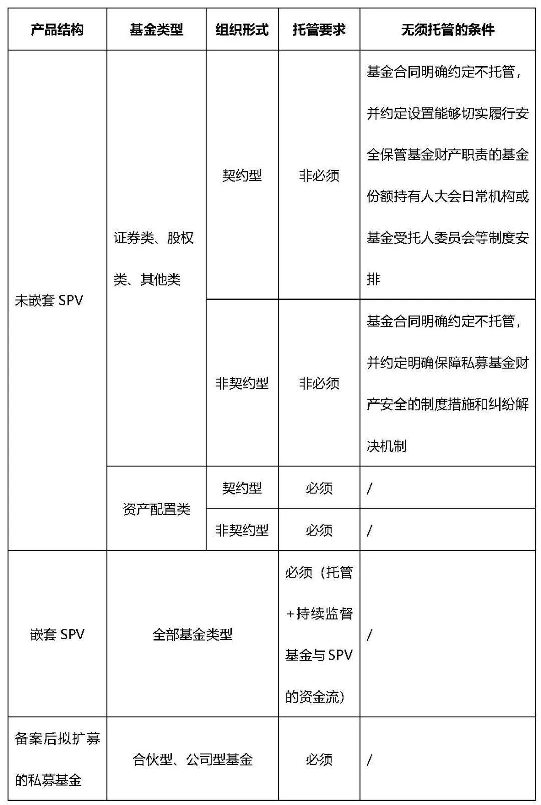
契约型私募基金应当有具有托管资格的基金托管人进行托管”。



图片

0 收藏

相关阅读

免责声明:以上所展示的会员介绍、亲办案例等信息,由会员律师提供;内容的真实性、准确性和合法性由其本人负责,华律网对此不承担任何责任。