高蕾律师

  • 执业资质:1420120**********

  • 执业机构:湖北尊而光律师事务所

  • 擅长领域:婚姻家庭继承离婚交通事故工伤赔偿

打印此页返回列表

彭诚信:《民法典》物权编的进步、局限与未来(一)

发布者:高蕾律师|时间:2021年01月20日|分类:法律顾问 |1055人看过

一、《民法典》物权编的进步与完善


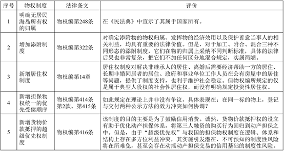
(一)新增物权制度


图片

(二)既有物权制度的改进与完善


图片

(三)物权体系性的维持与完善


第一,物权体系性的相关完善。为体现物权(含占有)请求权作为物权自身的体系性救济手段,物权编在关于物权请求权与占有请求权的规定中均增加了“停止侵害”的保护方法。停止侵害作为物权与占有之请求权的基本内容,并不能为侵权责任的承担方式所完全涵盖。这也在一定程度上体现出物权自身有其从确立归属到物权变动、再到请求权保护的内在常态逻辑,故有予以独立规定的必要。


第二,既有优势制度的维持。《民法典》物权编保留了既有的诸多优势制度,比如《民法典》物权编第392条继续维持了原《物权法》第176条的规定,即“提供担保的第三人承担担保责任后,有权向债务人追偿”。但是这样的表述不够清晰,为减少不必要的争论,可修改为“提供担保的第三人承担担保责任后,有权向债务人追偿,除非当事人之间另有约定或法律另有规定”。


二、《民法典》物权编中的制度性局限


(一)遗漏了某些物权制度


先占与取得时效作为两种最古老的物权取得方法,物权编应该明确规定。社会对先占的现实需求的事例为,原所有权人抛弃的动产,他人可取而得之;对于国家(或地区)不禁止捕捉和采伐的野生动植物,可通过狩猎、捕捞、采伐等取得所有权等。至于取得时效,暂且不论其对一般动产的意义,即使对于不动产亦有适用的必要。尽管我国的土地属于国有或集体所有,土地所有权问题至少在法律上应不存在争议,但对于农村集体土地上土地使用权的确权问题、国有农场农用地使用权的确权问题,甚至对某些四荒土地的土地使用权问题,仍存在适用取得时效的现实需求。


(二)既有物权制度的一些缺陷仍未得到改善


原《物权法》中诸多制度的不足与缺陷仍继续保留。以占有制度为例,其独有的法律效力,如事实推定效力、权利推定效力等,以及占有之诉与本权之诉的关系等问题,都需要被法律进一步明确及完善。物权编新增的物权制度仍存在诸多不足,比如添附制度还应更为细化,附和、混合与加工应基于不同情形,明确不同的法律后果;居住权制度应有细化规定与继承编衔接等。


(三)有些物权制度的改进则是治标不治本


在对遗失物制度的修改中,为了保护失主的利益,《民法典》物权编第318条规定的认领期限由原《物权法》中的半年修改为一年。拾得遗失物制度的最重要目标是保护失主的利益,此目标的大前提是要让拾得人出现,而让拾得人出现的重要手段是法律必须赋予其一定的权益。但物权编却继续援用原《物权法》的规定,拾得人几乎没有任何权利,只负有义务;遗失物无人认领时,归国家所有而非拾得人所有。这种制度设计在实践中难以发挥很好的作用。

文章来源自网络,若有侵权,请联系删除。

0 收藏

相关阅读

免责声明:以上所展示的会员介绍、亲办案例等信息,由会员律师提供;内容的真实性、准确性和合法性由其本人负责,华律网对此不承担任何责任。