高蕾律师

  • 执业资质:1420120**********

  • 执业机构:湖北尊而光律师事务所

  • 擅长领域:婚姻家庭继承离婚交通事故工伤赔偿

打印此页返回列表

崔建远:中国债法体系的解释论整合(二)

发布者:高蕾律师|时间:2021年01月19日|分类:债权债务 |1037人看过


四、《民法典》侵权责任编的规范属于债法


侵权责任法未从债法中分离,主要理由如下:


第一,债的关系并非一律为财产法律关系。部分因约定以不作为为标的而形成的关系、无偿委托关系和无偿管理、服务类关系,属于非财产性债的关系。若强行要求债具有财产性,则前述关系将丧失法律保障。


第二,侵权责任符合债的同一性要求。债的同一性理论揭示处于不同阶段的、表现形式不同的债相互之间的关系,肯定它们之间具有质的同一性,只是其表现形式不同而已。该理论适用于侵权责任法的场合时往往错位,导致对侵权法的不当评价。


第三,所谓“责任不应是债的担保”的观点,是对民事责任这种一般担保与抵押权等特别担保的误读,其理由不成立。


第四,侵权行为的后果就是侵权责任,遵循了“义务——责任”的逻辑主张。且若责任者再次违法,拒不实际承担侵权责任,又产生债务不履行责任,其在受害人、责任人之间产生的权利、义务关系再次构成债的关系。


第五,把物权请求权、人格权请求权制度分割出来,放置于侵权行为法中,作为侵权责任的方式,其不妥之处甚多,如导致物权的优先效力虚化甚至消失,民事责任的归责原则与责任的构成要件都不再自洽,与诉讼时效制度间的关系不再顺理成章。


第六,将停止侵害、排除妨碍、消除危险、返还财产作为侵权责任的方式,干扰对违约责任与侵权责任竞合的处理,因为其时常可以和损害赔偿一并主张。对于停止侵害、排除妨碍、消除危险、返还财产、恢复原状,即便承认物权请求权和侵权责任的请求权竞合,亦存在物权请求权全面优越于侵权责任请求权的问题,无法体现竞合可供请求权人选择的优势。


饶有趣味的是,《民法典》侵权责任编第一章系关于侵权责任的一般规定,第二章便是损害赔偿,分则各章的救济方式也基本上是损害赔偿;停止侵害、排除妨碍、消除危险、返还财产、恢复原状诸种方式,在相应领域化归为物权请求权或人格权请求权。这样,侵权责任规范群向传统的侵权法复归——侵权法原则上为损害赔偿法,就使得人格权规范群、物权规范群独立成编更有其必要性,也印证了侵权责任法属于债法的结论。


五、《民法典》依潘得克顿模式构建的债法外在体系评析


(一)《民法典》合同编通则超重、揽载


潘德克顿模式的特色在于,提取个别事项所共通的部分进行抽象化前置的手法,例如对于契约总则和债权总则的设置。《民法典》用合同编通则代行债法总则的职能,其实有待反思,原因包括:1.相同或近似规则在具体类型的债中重复,且容易带来抵触;2.人为地增加了“准用”的立法技术;3.选择之债、按份之债、连带之债被规定于合同编中(第515-521 条),但这些类型的债可能处于法定债的关系之中,有别于合同之债;4.法定债的保全与合同之债的保全在抗辩及抗辩权的发生和行使方面同样存在差异,合同编对此也关照不够(第535-542条)。此外,在形式上抽象出债法总则也是平衡物权法与债法两大(分)部门的需要。


(二)准合同称谓的贴切抑或落伍


当代学理通常认为,准合同不是因当事人双方的意思表示合致而形成的法律行为,而是直接由法律规定的把当事人双方锁在一起的法律事实,完全区别于合同,两者间原则上不得相互准用法律规定。《民法典》合同编容纳无因管理和不当得利等“准合同”,不贴切且落伍。同时,第468条对于非合同之债适用法律的规定,遗漏适用总则编的规定,会人为地酿成法律漏洞。


但另一方面,如果把合同编通则及其中一般规定纯粹作为调整合同关系的总则,那么,由于准合同分编关于无因管理和不当得利的规定中均无连带之债、按份之债、抵销、提存、免除、债权人代位权、债权人撤销权等规则,所以确需“准用”而非“适用”这些规则。在这个意义上说,无因管理、不当得利被置于合同编之中,以“准合同”命名,也体现了一定的逻辑性。


(三)不当得利的宏大体系难以得到“舒展”


不当得利类型丰富、体系庞大,应该设置较为健全的调整规范。但因《民法典》把它“塞入”合同编,客观上限制了不当得利制度的应然化,而这是不妥当的。


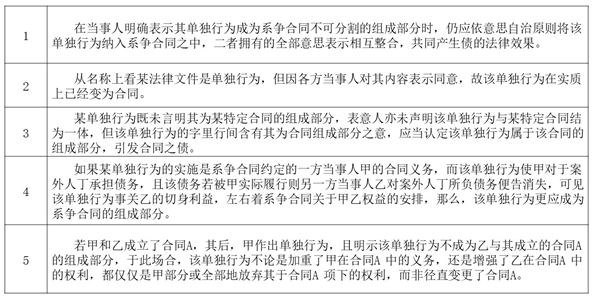
(四)单独行为之债的规则不应缺失


针对单独行为涉及的诸多问题,《民法典》未设明文规定,需要解释论的工作展开和深入。依据单独行为不得为自己设定权利的原则,为相对人设置义务或负担的效果意思自身乃至整个单独行为,可能不发生法律效力。而当合同与单独行为出现于同一项交易时,需要区分情形后确定:


图片


(五)缔约过失之债规则有待完善


现行法规定的缔约过失责任,就其文义观察,限于合同被撤销、合同无效的场合。但在有效合同关系中,当事人同样可能承担缔约过失责任。不过在债务人同时违反合同义务和先合同义务的情况下,考虑到诉讼效率和成本,可以在诉讼程序中一并处理违约责任和缔约过失责任。


《民法通则》《民法总则》及《合同法》似乎将缔约过失责任方式限于损害赔偿,但《最高人民法院关于审理外商投资企业纠纷案件若干问题的规定(一)》明确,缔约过失责任的方式还包括继续履行报批义务。此外,对于缔约过失责任的损害赔偿范围是否包含机会利益的损失,前述规定关于“赔偿损失的范围可以包括股权的差价损失、股权收益及其他合理损失”的规定,显然表明含有机会利益的损失赔偿。


六、《民法典》债法体系下的法律适用难度


现行法上有些“紊乱”的债的规则安排,使法律适用变得复杂而困难,至少有以下表现:


第一,根据特殊性规范排除适用一般性规范的原则,法律适用中的法律检索程序较为复杂,对解释、适用人员的专业性要求较高。


第二,理解和把握准用、类推适用、引致性(管道性)条款甚至法律续造,在解释和适用债法规则时非常必要。


第三,瑕疵给付行为法律责任认定,可能同时涉及总则、合同编通则、合同编分则中的数项规则,足见其复杂程度。


第四,见义勇为条款本质上仍属无因管理的范畴,故前者(第186条)为特别法,优先于后者(第979条)适用,然而这样就颠覆了潘德克顿模式下总则与分则之间的法律适用关系。


第五,以买卖合同被撤销后出卖人请求返还原物为例,出卖人需在众多请求权基础中择一主张,如何作出合适选择,成为了对当事人的考验。


第六,《最高人民法院关于审理民间借贷案件适用法律若干问题的规定》本属借款合同的规范体系,但因合同编通则欠缺利息之债的规则,无奈地“升任”为债法通则的组成部分,扰乱了法律的位阶关系。


第七,管理人违反通知义务给受益人带来损害,以及管理人为了自己的利益而使用了应交付受益人的金钱,或应为受益人利益使用的金钱时,对管理人责任的主张能否类推适用相关规则,有待思考。


文章来源自网络,若有侵权,请联系删除。

0 收藏

相关阅读

免责声明:以上所展示的会员介绍、亲办案例等信息,由会员律师提供;内容的真实性、准确性和合法性由其本人负责,华律网对此不承担任何责任。