高蕾律师

  • 执业资质:1420120**********

  • 执业机构:湖北尊而光律师事务所

  • 擅长领域:婚姻家庭继承离婚交通事故工伤赔偿

打印此页返回列表

谢鸿飞:《民法典》制度革新的三个维度:世界、中国和时代(二)

发布者:高蕾律师|时间:2021年01月19日|分类:私人律师 |452人看过


三、《民法典》制度革新的时代维度


(一)《民法典》时代维度的法理基础


任何时空的民法典都具有特定的时代烙印。欧洲法典化开始于18世纪晚期,几乎都是服务于政治目的,中国编纂民法典的国际国内环境与范式民法典时期已完全不同,如果说中国《民法典》具有后发优势,这应在于它最能全面和深刻地体现时代精神。民法典时代维度的正当性在于,作为社会的基本法,民法典必须契合时代需求才能体现民族精神。各国不断翻新民法典,正说明了这一点。


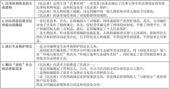
(二)《民法典》制度革新的时代维度的重要体现


从《民法总则》开始,立法者就开始强调立法要反映时代特色,《民法典》在诸多领域也成功地反映了时代特色,见下表。


图片

(三)《民法典》时代维度的缺失


中国《民法典》最大的特色可能就在于它的时代印记,诸多体现时代特色的规范均值得肯定。唯一值得反思的,可能是立法者如何处理作为社会基本法的民法典与特别法的关系。民法典的缩小与膨胀,两者的关系如何处理,可谓后发民法典国家面临的最大立法技术难题。就此而言,《民法典》的立法技术远未至善。


四、结论


《民法典》的世界维度以普适性原理、制度和规则为旨归,通过理论理性实现;中国维度使《民法典》与民族生活相互涵蕴和护持,经由实践理性察知;时代维度使《民法典》向未来开放,需要先知先觉的智慧。三种维度共存表明,《民法典》同时蕴含了过去、现在和未来。民法典的编修都是国家治理能力达到一定阶段的结果,意味着国家愿意容让社会、呵护民事权利,以实现国与民的命运相连。


文章来源自网络,若有侵权,请联系删除。

0 收藏

相关阅读

免责声明:以上所展示的会员介绍、亲办案例等信息,由会员律师提供;内容的真实性、准确性和合法性由其本人负责,华律网对此不承担任何责任。