高蕾律师

  • 执业资质:1420120**********

  • 执业机构:湖北尊而光律师事务所

  • 擅长领域:婚姻家庭继承离婚交通事故工伤赔偿

打印此页返回列表

谢鸿飞:《民法典》制度革新的三个维度:世界、中国和时代(一)

发布者:高蕾律师|时间:2021年01月19日|分类:私人律师 |562人看过


一、《民法典》制度革新的世界维度

(一)《民法典》世界维度的法理基础


民法典的历史和现实表明,它具有超越时空、政经环境的“体制中立”的特性,尤其在财产交易领域,这是由民法典作为回应普遍人性需求的技术手段的特征所决定。在分工、生产、交易与消费的过程中,首先,人们基于朴素的自然正义观念界定交易原则。其次,在交易行为中,反复的自发博弈和试错会产生简单的交易规则。最后,理性研判和设计会产生更为精确的交易规则。作为“古代世界的自然法”,罗马法对交易规则作出了古代最完美的表达,并成为欧陆民法的共同历史基础,在法、德之后,其他成文法国家也普遍继受了罗马法,英美法律也颇受其影响。


民法典财产法制度无非通过立法确认自发秩序,将其转换为理性秩序,后者也是在朴素交易原则上所作的推演,并尽可能协调自由、安全和效率等多重目标。正因如此,民法典规则也因此具有和科技一样的中立和超越特性,只要市场和交易存在,作为其法律基础的民法就不会改变。在全球化时代,资本逐利的强烈冲动和欲望会克服国家边界的阻抑,本次编纂民法典依然是以德国法为基础,因此,本身就具有世界维度。


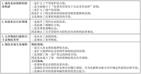
(二)《民法典》制度革新的世界维度的重要体现


“世界维度”强调的是在会通两大法系的基础上发现最具规律性和稳定性的制度。在这方面,我国民事单行法历来强调“拿来主义”、兼容并包,追求与国际惯例同步,《民法典》亦复如是。它在现行法的基础上,参酌国际先进制度作出了诸多制度革新,见下表。


图片


(三)《民法典》世界维度的缺失


整体上看,《民法典》敏锐地把握了世界维度的精髓,不仅引入了比较法固有的共同规则,而且引入了最新发展的制度,尤其是动产担保物权领域,但在这两方面也存在一定的缺失。在前者,《民法典》未规定后位继承。该制度肇始于罗马法,后为欧陆各国继受,是遗嘱自由的当然内容。在后者,《民法典》将居住权的目的限于“生活居住需要”,有违建筑物多元利用的现代趋势,将阻滞居住权的商业功能,有违物尽其用原则。


二、《民法典》制度革新的中国维度

(一)《民法典》中国维度的法理基础


“体制中立”的民法典更容易遮蔽其生长的社会土壤,然而,民法典内容的国别差异终究存在,且不论亲属和继承等固有法领域,即使财产领域也如此。其根源在于,民法提炼和表达的是特定时空下民众社会生活的规则,它必须发掘民众的生活世界,包括意义、情感和价值等主观世界。中国民事立法向来重视中国元素,且在交易领域也不例外。随着全球化的推进和中国经验的意义提升,中国和他国完全可能产生“主体间性”,中国经验也可以获得某种知识的通约性。从这个角度看,中国《民法典》蕴含必要的“法的中国性”,其意义亦不可小觑。


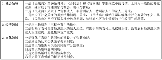
(二)《民法典》制度革新的中国维度的重要体现


《民法典》编纂的宗旨之一是“适应中国特色社会主义发展要求,弘扬社会主义核心价值观”,很多领域的多个制度都体现了中国元素,见下表。


图片

(三)《民法典》中国维度的缺失


《民法典》的中国维度关乎社会、经济和文化领域,其中诸多问题需要政治决断。对这类问题,《民法典》均未明确。如住宅建设用地使用权期间届满的,自动续期,但未明确如何续期、是否缴费以及缴费标准的问题。此外,《民法典》在三个领域的中国维度上尚存在缺失:一是合同领域的有名合同的类型。《民法典》远未囊括现实中亟需法律提供内容补充和控制、立约基准支持的合同类型。二是婚姻领域的非婚同居关系和彩礼。将非婚同居关系纳入婚姻家庭法调整的范围,采取契约保护模式,有助于形成多元性、开放性、宽容性的家庭法。关于彩礼的规定,《民法典》应与相关司法解释同步。三是继承领域的法定继承人的范围及继承顺序。扩大继承人的范围是学界共识。此外,父母作为第一顺序的继承人,将导致遗产“向上流动”进而导致旁流,违背了普通民众的继承观念,这同样为学界共识。但《民法典》却维持了《继承法》的规定。


文章来源自网络,若有侵权,请联系删除。

0 收藏

相关阅读

免责声明:以上所展示的会员介绍、亲办案例等信息,由会员律师提供;内容的真实性、准确性和合法性由其本人负责,华律网对此不承担任何责任。