杜红涛律师

  • 执业资质:1420120**********

  • 执业机构:湖北尊而光律师事务所

  • 擅长领域:劳动纠纷婚姻家庭债权债务合同纠纷房产纠纷

打印此页返回列表

操纵证券市场民事责任的适用疑难与制度缓进

发布者:杜红涛律师|时间:2020年11月17日|分类:金融证券 |552人看过


一、具有双重疑难的民事责任因果关系之双重推定应审慎实施

虽然对操纵市场行为本身的认定已属不易,但在操纵市场民事责任制度中,更为疑难的是因果关系的认定。


(一)因果关系在操纵市场民事责任构成中的关键地位


行为人故意对不特定交易者实施的操纵市场行为,所引发的损害赔偿责任的确立,需要证明两重因果关系:一是操纵市场行为和受损投资者的交易行为之间的交易因果关系,该因果关系也被称为责任成立因果关系、事实因果关系,是指操纵行为系投资者对证券交易价量信号的含义产生误判,从而实施了本不会实施的交易之原因,是定性层面的判断。二是操纵市场行为和投资者的交易损失之间的损失因果关系,该因果关系也被称为责任范围因果关系、法律因果关系,是指操纵行为系投资者产生特定数额之损失的原因,是关于损失程度之相当性的定量层面的判断。


此两重因果关系亦是整个反证券欺诈法乃至整个侵权责任制度的关键因素。按照民法一般理论,对欺诈行为的交易因果关系之认定,首先需要证明相对人因对欺诈的确实信赖而陷于错误,并因此错误而向欺诈人作出交易的意思表示。当今证券市场早已实现计算机系统自动化匿名撮合、集中竞价,买卖方之间一般无直接沟通,故而欺诈的意思表示是否使人陷于错误就难以得到证明。操纵市场人(侵权人)、行为受益人以及受害人之间的联系难以特定化。确认操纵市场行为与投资者交易行为之间的交易因果关系本身亦无助于确认投资者因操纵市场行为所产生的损失幅度。


(二)在操纵市场民事责任中推定因果关系的正当性疑难


推定因果关系的正当性在于基础事实之间具有因果关系的客观逻辑性,而这些正当性前提在操纵市场的情形中恐怕不存在。


1.投资者对操纵市场行为的信赖难以推定


虚假陈述是指具有重大信息披露的专属资格和披露真实、准确、完整的信息之义务的特定权威主体,公然违反前述义务作出不当披露的行为。其具有引起市场注意的外部形式,相关信息一般会对市场价格产生影响。故而,司法机关可以依据传统民法中的卖家瑕疵担保责任来推定理性投资者对虚假陈述人的合理信赖,以及相关因果关系的存在。然而,在交易型操纵市场中,投资者只能观察到证券交易价量的变化,而不能知悉价量变化的原因为何。在多数情况下,投资者对操纵行为人及其行为不存在合理信赖的理由。


2.投资者对被操纵之市场价量信号的信赖难以推定


 

3.“便利投资者举证”并非推定因果关系的正当性理由


不少人以“投资者保护”为由,强调推定因果关系的制度价值是可以降低原告举证责任,便于法院审理,便于追究被告责任。但这种“目的性理由”,其只应该在推定因果关系之正当性已经被证明的基础上,再成为技术性、补充性的“手段性理由”。此外,轻率推定因果关系不利于市场成熟。大幅度减轻原告诉讼负担,必然使得投机者得以把大量本来应当由其承担的正常市场风险,甚至投机风险转嫁给上市公司,诱导投资者盲目、轻率投资,鼓励股票投机。


(三)在操纵市场民事责任中推定因果关系的技术性疑难


所谓技术性疑难,是指在不考虑操纵市场民事责任推定因果关系是否会“过苛”对待操纵市场行为人的前提下,法律制度仍然面临的操作性、适用性难题。这主要体现在损失因果关系层面,因为民事责任要实现,就必须具体、确实地回答究竟哪些投资者遭受了多大的损失,并对每个投资者的损失给出具体的赔偿数额。造成此类技术性疑难的原因在于:


 

(四)主要法域均未就操纵市场民事责任轻易推定因果关系


在实证法上,美国、日本、韩国、新加坡等法域均未对操纵市场民事责任轻易进行因果关系推定。我国操纵市场民事责任领域的立法并非像一些人认为的那样“粗糙滞后”,因此亦无急迫引入因果关系推定等条款以求改变的必要。


二、操纵市场民事责任应设置上限


倘若我国对操纵市场民事责任采取激进的因果关系推定,为确保责任的公平性,法律应对被追责者的民事责任范围予以限制,以实现较高的责任追究概率与较低的责任追究力度之间的平衡。事实上,对证券欺诈行为的民事责任设置上限,以避免过分赔偿,是法治发达国家的通行选择,亦是民事责任制度基于“填补损害”的制度正当性的必然体现。


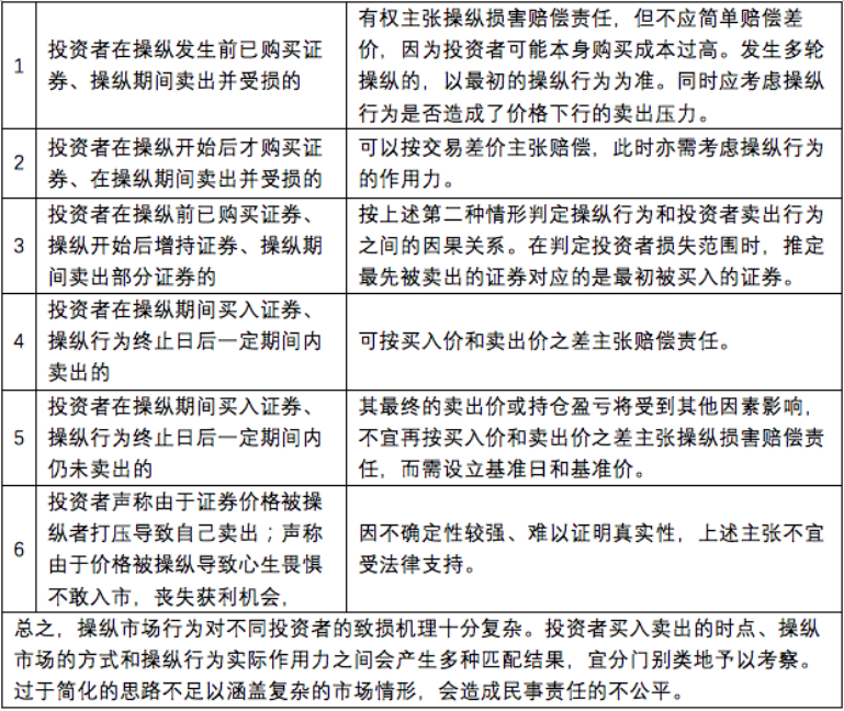
三、因操纵市场导致的损失应区分多种情形分别认定


(一)操纵市场致损模式多样化,需要配套以“多情形”的规则


因操纵市场而受损的投资者类型可以分为两类,一类是减持型受损,另一类是增持型受损。投资者卖出被操纵证券的时点可分为操纵终止前、操纵终止后。操纵行为可分为拉抬价格型和打压价格型两类,二者也未必始终如一,可能存在替换,对不同时期的交易价格产生不同的作用力。故任何基于一个统一时日的价格而作出的统一赔偿规则均不能涵盖现实中的多种情形,均是不适宜的。


(二)基于多情形的操纵市场致损判定规则


展开而言,司法者应当按照不同的情形,充分考虑操纵行为发生期间投资者的买卖情况、操纵行为的作用力方向等因素,以实际差价损失规则为主、固定期间损失推定规则为补充的方式来判定投资者由于操纵行为而遭受的损失。具体规则如下:



四、应以不同标准分别确定赔偿总额上限和个别赔偿数额


违法所得是操纵市场民事责任的上限基准之一。然而,若操纵市场违法所得与投资者损失赔偿数额皆依据基准日等公式独立计算得出,就不能保证赔偿总额在违法所得上限之内。但只要对操纵市场民事责任设定了上限,就必然需要考虑如何确保民事责任上限不被累计赔偿额突破的问题。主流法域的制度对策是在赔偿金额的确定环节着力:一方面,将依据单一固定标准得出的结果用于计算违法所得或民事责任上限;另一方面,在民事责任限度内灵活确定投资者的个别获赔金额。


首先,需认识到投资者损失和最终的民事赔偿之间并非等同关系。在整体上,需考虑到不同投资者的获赔金额之和不能超过被告的赔偿上限。在个体上,需考虑导致投资者损失的其他因素,包括操纵行为的具体类别、客观表现、严重性、被告获利情况、被告行为动机、过错、原告致损情况、涉案证券基本面中的真实利好利空因素、大盘、板块、行业方面的市场系统性因素、因果关系的举证或推定情况。


其次,在计算尺度上,对个体投资者损失的计算标准从严,但对操纵市场行为人违法所得的计算标准从宽,违法所得在此的价值功能是作为对所有投资者承担民事责任的总上限。在可以基于多个基准日来确定投资者损失或操纵行为违法所得时,对个别损失选择导致计算结果较小的基准日,对违法所得选择导致计算结果较大的基准日,从而使个别赔偿额维持低水平,避免累计赔偿额突破上限。


最后,在针对同一被告的判决赔偿额已经达到违法所得额或其他根据涉案操纵市场情形确定的法定上限后,法院停止受理、审理相关案件,告知新起诉的投资者向其他已经获偿的投资者提起诉讼,要求重新分配总额固定的赔偿金。而在任何投资者起诉前,法院就应当告知他们即便赔偿金获得判决与执行,也可能在日后遭遇其他投资者要求重新分配的风险。这样的安排尽管可能打消投资者的起诉积极性,但也能减少滥诉,降低道德风险。


五、结语


操纵市场行为自然应当被严厉打击,但反操纵市场乃至整个反证券欺诈法律制度的主旨应当是通过有效遏制违法行为,减少其对投资者信心、市场效率等造成的普遍损害,故对操纵市场行为的规制应当主要通过公共执法来实现。较之其他类别的证券欺诈行为,操纵市场民事责任的正当性偏弱、操作难度偏高、理论储备偏少,其制度功能不宜高估。当前,我国法院的金融法律规则创制功能尚未得到充分发挥,法院在审理金融纠纷特别是新型金融纠纷时的“试错权”应当被加强。此外,在正视操纵市场民事责任功能的有限性的同时,其他途径的投资者保护和“实惠”赋予机制也值得重视。


本文内容源自网络,如有侵权,请联系删除

0 收藏

相关阅读

免责声明:以上所展示的会员介绍、亲办案例等信息,由会员律师提供;内容的真实性、准确性和合法性由其本人负责,华律网对此不承担任何责任。