张国维律师

  • 执业资质:1620120**********

  • 执业机构:甘肃文广律师事务所

  • 擅长领域:房产纠纷工程建筑经济仲裁招标投标合同纠纷

打印此页返回列表

民法典解释:最高法院对建工合同司法解释做了哪些重大修改?

发布者:张国维律师|时间:2021年01月21日|分类:合同纠纷 |4080人看过


民法典解释:最高法院对建工合同司法解释做了哪些重大修改?

前言


《中华人民共和国民法典》(下称“《民法典》”)于2021年1月1日起施行。为正确适用《民法典》,最高法院对建国以来现行的司法解释及相关规范性文件共计591件进行了全面清理,其中与建设工程纠纷相关的3件文件均被废止。


被废止的文件包括:《最高人民法院关于建设工程价款优先受偿权问题的批复》(下称“原《价款优先受偿权批复》”)、《最高人民法院关于审理建设工程施工合同纠纷案件适用法律问题的解释》(下称“原《建工合同解释一》”)、《最高人民法院关于审理建设工程施工合同纠纷案件适用法律问题的解释(二)》(下称“原《建工合同解释二》”)。


同时,最高法院废旧立新,在废止上述规定同时,2020年12月29日发布了重新制定的《最高人民法院关于审理建设工程施工合同纠纷案件适用法律问题的解释(一)》(下称“新《建工合同解释》”)。总体而言,新司法解释在整体结构上更具有体系性、科学性与逻辑性。


本文就新《建工合同解释》对现行规定作出的较为重要的修订予以梳理,主要从合同效力及无效的法律后果、工程工期、工程质量、工程价款的结算、鉴定程序、建设工程价款优先受偿权、实际施工人权利保护共七个方面进行归纳总结,供读者参考。


一、施工合同无效情形及无效的法律后果


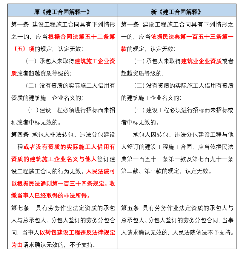
1. 对施工合同效力规定进行了逻辑化调整、体系化编排


关于建设工程施工合同无效的规定,之前散见于原《建工合同解释一》第一条、第四条、第五条、第七条,以及原《建工合同解释二》第一条、第二条等规定。新《建工合同解释》对施工合同无效规定进行了重新编排、调整。施工合同无效的规定集中在新司法解释的第一条至第五条使其更具有体系完整性和逻辑性。


2. 新《建工合同解释》第一条、第五条对施工合同效力规定进行了微调、修正


图片



 “建筑施工企业资质”修改为“建筑业企业资质”


原《建工合同解释一》第一条第一款规定“(一)承包人未取得建筑施工企业资质或者超越资质等级的”建设工程施工合同无效,新《建工合同解释》第一条将“建筑施工企业资质”调整为“建筑业企业资质”,究其原因主要是与住房和城乡建设部《建筑业企业资质标准》(建市〔2014〕159号,2015年1月1日)规定保持一致。

 

根据《建筑业企业资质标准》规定,建筑业企业资质分为施工总承包、专业承包和施工劳务三大序列,其中施工总承包序列设有12个类别,一般分为4个等级(特级、一级、二级、三级);专业承包序列设有36个类别,一般分为3个等级(一级、二级、三级);施工劳务序列不分类别和等级。

 


原则认可劳务分包合同效力

 

原《施工合同解释一》第七条是关于劳务作业分包合同效力的规定。依据住房和城乡建设部《房屋建筑和市政基础设施工程施工分包管理办法》(2014年修正,2014年8月27日实施)第四条、第五条规定,房屋建筑和市政基础设施工程施工分包分为专业工程分包和劳务作业分包。

 

专业工程分包是指施工总承包企业将其所承包工程中的专业工程,发包给具有相应资质的其他建筑业企业完成的活动。劳务作业分包是指施工总承包企业或者专业承包企业将其承包工程中的劳务作业,发包给劳务分包企业完成的活动。

 

原《施工合同解释一》第七条规定较为局限和狭隘,事实上相比较专业工程分包,劳务作业分包无需经发包人同意,也可以在专业工程分包的基础上进行劳务分包。换言之,当事人不能以转包工程为由请求确认劳务分包合同无效,也不能以未经发包人同意等其他理由请求确认劳务分包合同无效,劳务分包合同原则有效。

 

当然,需特别说明的是,依据住房和城乡建设部《建筑工程施工转包违法分包等违法行为认定查处管理办法(试行)》(建市〔2014〕118号,2014年10月1日实施)第九条第六款的规定,劳务分包单位不得将其承包的劳务再分包,否则劳务再分包合同构成了违法分包,合同无效。

 


其他修改

 

原《建工合同解释一》第四条与第一条第二款似有重复之嫌,因此新《建工合同解释》将原《建工合同解释一》第四条修改后并入第一条第二款。

 

3. 删除了原《建工合同解释一》第2条、第3条合同无效法律后果规定

 

图片


建设工程施工合同无效后,发包人应向承包人折价补偿


建设工程施工合同无效后,根据原合同法第五十八条、《民法典》第一百五十七条规定,承包人与发包人之间主要产生两项法律后果:一是返还依据合同取得的财产,或者在不能返还或者没有必要返还财产情况下,折价补偿;二是如果当事人因建设工程施工合同无效遭受损失,有过错的一方赔偿对方因此所受到的损失,如果双方都有过错,则应各自承担相应的赔偿责任。


建设工程是特定物,用途具有专属性,不易变现。建设工程对于发包人而言价值很高,且工程附属于土地使用权之上,因此建设工程施工合同无效后,不宜判决发包人向承包人返还财产。根据《民法典》第一百五十七条规定,发包人应当向承包人折价补偿。


原《建工合同解释(一)》第二条规定确定了在建设工程施工合同无效,但建设工程经竣工验收合格情况下的一种建设工程折价补偿方式,即将建设工程施工合同所约定的建设工程价款作为建设工程折价后的价款。我们理解,由于原《建工合同解释(一)》第二条规定是合同无效法律后果的应有之义,并且司法实践中一直存在误导性观点和声音,认为该条规定是将无效合同作有效处理,因此新《建工合同解释》未保留该条规定,但同时基于《民法典》,规定了折价补偿,以公平保护双方当事人权益。


二、工程工期规定未作调整


新《建工合同解释》第八条至第十一条是有关工程工期的规定,从条文规定来看该四条规定均沿用了原《建工合同解释一》、原《建工合同解释二》相关规定,并未调整。


需强调的是,工程工期问题常常是发包人与承包人争议的焦点问题之一,也是比较疑难复杂的问题,发包人可能向承包人主张工期延误的违约责任,承包人也可能向发包人主张工期延误对其造成的停工窝工损失、以及延长工期产生的人员、材料、机械等费用损失。


由于工期延误的原因往往是复杂综合的,并且就工期延误造成的损失往往较难举证证明,司法实践中对发包人、承包人双方工期延误相关诉讼请求存在予以驳回、不予支持的情况。我们认为,该种一刀切的处理方式损害了法律的实体公平,最高法院应当对该疑难复杂问题出具进一步的司法解释或者其他规范性文件,指导司法实践正确适用法律。


三、工程质量规定略有修正


新《建工合同解释》第十二条至第二十二条为有关工程质量的规定。该部分规定主要是将原《建工合同解释一》、旧《建工解释二》的相关零散规定进行整合,使之更具完整性、体系性。在具体内容上,基本延续了旧司法解释的规定,并未作出明显改变。


新《建工合同解释》第十二条较原《建工合同解释一》略有变化,具体如下:


图片


原《建工合同解释一》第十一条规定“因承包人的过错造成建设工程质量不符合约定,承包人拒绝修理、返工或者改建,发包人请求减少支付工程价款的,应予支持。”新《建工合同解释》第十二条将上述“承包人的过错”变更为“承包人的原因”,其字面含义,是将承包人的非过错原因导致工程质量不符合约定的情形,也归入到该条的适用范围内。


变更后,新《建工合同解释》第十二条显然与合同之债严格责任的归责原则更加契合。依据《民法典》第五百七十七条规定,当事人不履行合同义务或履行合同义务不符合约定,应当承担违约责任。在建设工程施工合同项下,承包人负有保障工程质量的合同义务,因此如果承包人不能按约履行该等义务,也应承担违约责任,而不论承包人是否存在主观过错。


例如,如果上游材料供应商向承包人交付了劣质材料而导致工程整体质量不符合约定,则即使承包人已经审慎履行了检验义务也无法抗辩其责任,只能在向发包人承担责任后,再向上游供应商索赔。


四、工程价款的结算依据《民法典》及新规进行了部分调整


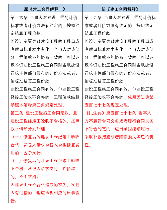
新《建工合同解释》第十九条至第二十七条为有关工程价款结算的规定,主要调整修改如下:


1.施工合同有效但工程竣工验收不合格的,依据《民法典》违约责任规定处理


图片


施工合同有效,但工程不合格的处理方式发生了变更


原《建工合同解释一》第十六条规定了工程计价标准或计价方法的确定方式。新《建工合同解释》完全沿用了原《建工合同解释一》的第十六条前两款内容,但对其第三款“建设工程施工合同有效,但建设工程经竣工验收不合格的,工程价款结算参照本解释第三条规定处理”作出了变更,改为“建设工程施工合同有效,但建设工程经竣工验收不合格的,依照民法典第五百七十七条规定处理。”我们认为,上述变更主要理由和意义如下:


第一,新《建工合同解释》第十九条第三款与《民法典》违约责任的规定紧密衔接,逻辑上更顺畅


从文义上,“建设工程施工合同有效,但建设工程经竣工验收不合格”属于合同有效、当事人违约的情形,理应适用违约责任的相关规定;而原《建工合同解释一》第十六条第三款规定合同有效情况下,参照原《建工合同解释一》第三条合同无效的情形处理,缺乏法理依据。因此,新《建工合同解释》第十九条第三款改为直接适用《民法典》第五百七十七条有关违约责任的一般规定,更符合法律与逻辑。


第二,新《建工合同解释》第十九条第三款的变化不影响对工程质量的保障,且在实质上更有助于均衡保护发包人及承包人的合法权益


根据最高法院民事审判第一庭编著的理解适用一书,原《建工合同解释一》第十六条第三款之所以将有效合同法律后果参照无效合同处理,是为了体现“一切以工程质量为出发点的原则”,该种做法“其实就是让承包方承担减少报酬的违约责任”。但实际上,无论是保证工程质量,还是减少承包人报酬,均可通过追究承包人违约责任的方式实现。


进一步而言,原《建工合同解释一》第三条第一款第(二)项采取的“承包人请求支付工程价款的,不予支持”的表述,更容易被理解为完全剥夺承包方工程价款请求权,而非仅仅减少报酬。在工程仅有部分质量问题难以修复,不影响其他部分使用的情况下,参照适用该条极有可能过分减损承包人利益,产生实质不公平的结果。


对于发包人而言,在工程出现质量问题的情况下,如按原《建工合同解释一》第十六条规定,参照该解释第三条之合同无效规则规定处理,则需要被动等待承包人维修,并扣减相应工程款项,能否主动要求承包人承担继续履行、采取补救措施等违约责任存在争议。


因此,适用新规后,可以有效防止发包人借工程质量之故拖延工程款支付,发包人也可主动追究承包人违约责任,并根据情况选择其承担违约责任的方式,此种修改更有利于平衡双方的合法权益。


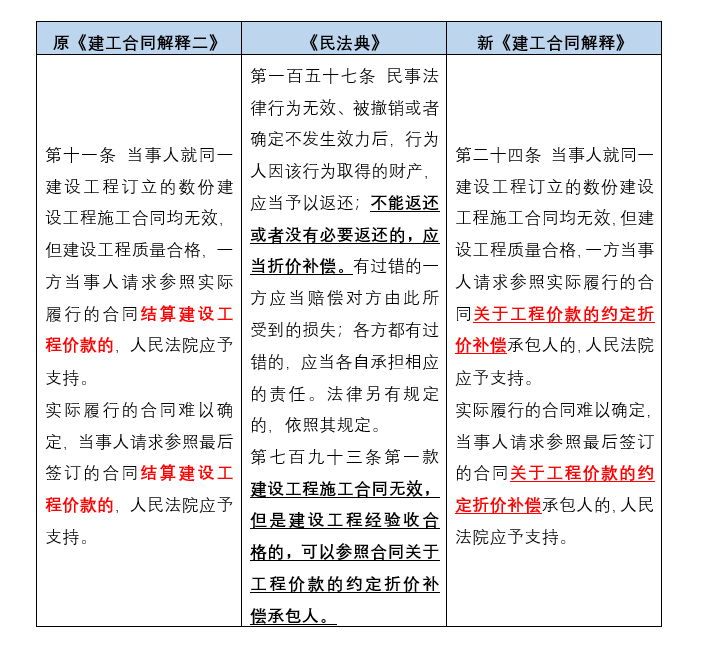
2. 数份合同均无效的结算依据确认规则进行了调整


图片


新《建工合同解释》第二十四条关于数份合同均无效的结算依据确认规则,参照《民法典》第一百五十七条关于民事法律行为无效后果的规定,以及《民法典》第七百九十三条第一款关于建设工程施工合同无效但工程经验收合格的规定,在原《建工合同解释二》第十一条的基础上进行了调整,体现了最高法院在本次司法解释清理工作中确保新《建工合同解释》符合民法典规定,确保法律适用标准统一的原则。


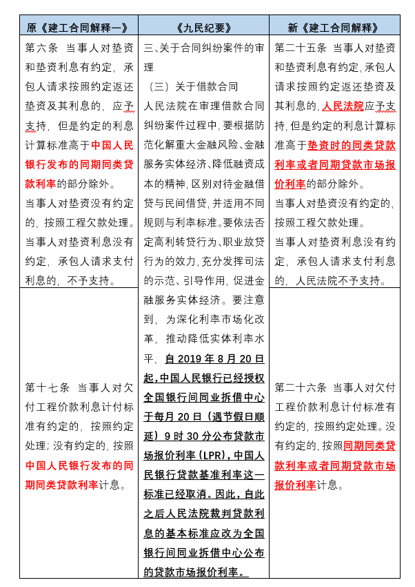
3.顺应市场利率改革现状,调整垫资及垫资利息确认规则、欠款利息计付标准确定规则,进一步明确计息时点


图片


自2019年8月20日起,中国人民银行贷款基准利率这一标准已由全国银行间同业拆借中心每月公布的贷款市场报价利率(LPR)所取代,为顺应市场利率改革现状,新《建工合同解释》作了如下调整:



调整垫资及垫资利息确认规则


新《建工合同解释》第二十五条在原《建工合同解释一》第六条的基础上,调整了垫资及垫资利息确认规则,过高垫资利息的计付标准由“中国人民银行发布的同期同类贷款利率”,更改为“垫资时的同类贷款利率或者同期贷款市场报价利率”。



调整欠款利息计付标准确定规则


新《建工合同解释》第二十六条在原《建工合同解释一》第十七条的基础上,调整了欠款利息计付标准确定规则,在当事人没有约定欠付工程价款利息计付标准时,相应计付标准由“中国人民银行发布的同期同类贷款利率”,更改为“同期同类贷款利率或者同期贷款市场报价利率”。


五、司法鉴定规定未作调整


新《建工合同解释》第二十八条至三十四条是关于司法鉴定的规定,该些规定与原《建工合同解释一》、原《建工合同解释二》相关规定完全一致,贯彻了原司法解释中有关当事人约定固定价格排除司法鉴定、当事人达成结算协议排除司法鉴定、共同委托出具的咨询意见与司法鉴定的关系、原则上仅对有争议的事实进行鉴定、鉴定范围确认及举证责任分配、鉴定流程、鉴定意见未经质证不得作为案件事实等规则的意旨。


对于当事人约定固定价结算工程价款的“半拉子工程”能否进行造价鉴定,如何认定“负有举证责任的当事人”等实践中出现较多争议的问题,新《建工合同解释》没有进一步规定相应的解决方式,有待之后的司法解释进一步明确。


六、建设工程价款优先受偿权的行使期限调整为十八个月


1.建设工程价款优先受偿权的行使期限发生重大变化


图片


新《建工合同解释》删除了原《建工合同解释二》关于“承包人行使建设工程价款优先受偿权的期限为六个月”的规定,另行规定承包人应当在“合理期限内”行使建设工程价款优先受偿权,并设定最长期限为“十八个月”。


最高法院民一庭在原《建工合同解释二》理解与适用中认为,建设工程价款优先受偿权在性质上属于一种法定优先权,其行使期限应当适用除斥期间而非诉讼时效的规定,因此对建设工程价款优先受偿权的行使期限不应准予中止、中断或延长。


由于原《价款优先受偿权批复》第四条、原《建工合同解释二》第四十一条明确规定了六个月的除斥期限,司法实践中出现大量由于未在法定期限内主张权利而导致承包人建设工程价款优先受偿权无法得到支持的情况,严重损害了承包人的合法权益,就此新《建工合同解释》及时对建设工程价款优先受偿权行使期限进行了调整,更充分地保障了承包人的合法权益。


需进一步考虑的是,新《建工合同解释》四十一条规定具体是将原“六个月”的行使期限调整为“合理期限”,还是“十八个月”,可能存在不同理解。我们认为,“合理期限”是要求承包人及时行使权利,“十八个月”是新规确定的建设工程价款优先受偿权的最长行使期限,故为优先保护承包人利益,原则上应认为建设工程价款优先受偿权的行使期限由“六个月”延长至“十八个月”。


2. 删除了消费者购房者的物权期待权优先于建设工程价款优先受偿权的规定


图片


上述两条规定与原司法解释规定一致,仅在文字表述及法条依据上做出相应调整,不仅体现了最高法院在本次司法解释清理工作中确保新《建工合同解释》与民法典规定保持一致的原则,还体现了最高法院结合以往相关批复对司法解释的整合与补充。


值得讨论的是,工程价款优先受偿权与抵押权在性质上为债权的从属性权利,将从属性权利与“其他债权”主权利并列谈及,似存在不妥,该条表述可以考虑调整为:“承包人根据民法典第八百零七条规定享有的建设工程价款优先受偿权债权优于对该建设工程享有抵押权的债权和其他债权”。


此外,原《价款优先受偿权批复》第二条规定:“二、消费者交付购买商品房的全部或者大部分款项后,承包人就该商品房享有的工程价款优先受偿权不得对抗买受人。”《价款优先受偿权批复》废止后,该条规定内容并未在新《建工合同解释》有所体现。


因此新规实施后,消费者购房者对案涉房屋的物权期待权(债权)能否对抗承包人对该案涉房屋享有建设工程价款优先受偿权的债权,目前缺乏明确规定,有待最高法院出台新规予以明确或者作出进一步解释。


3. 装饰装修工程的承包人行使工程价款优先受偿权的条件发生变化


图片


新《建工合同解释》第三十七条关于装饰装修工程的承包人行使工程价款优先受偿权的规定,与原《建工合同解释二》第十八条相比,增加了“装饰装修工程具备折价或者拍卖条件”的内容,删除了“但装饰装修工程的发包人不是该建筑物的所有权人的除外”的内容。


装饰装修是为了充分发挥建筑物的功能而不可缺少的建设活动。装饰装修工程就其性质而言,属于建设工程无疑,但因装饰装修工程不能脱离其所依附的建筑物,故实务中对装饰装修工程承包人应否享有工程价款优先受偿权,以及如何行使工程价款优先受偿权存在争议。


由于房屋的装饰装修涉及债权、物权的添附、不当得利等法律制度,且实务中因装饰装修工程承包人主张工程价款优先受偿权而引发的纠纷案件并不多,上述修改对法律关系各方主体可能产生的利害影响,尚需司法实践进一步检验。


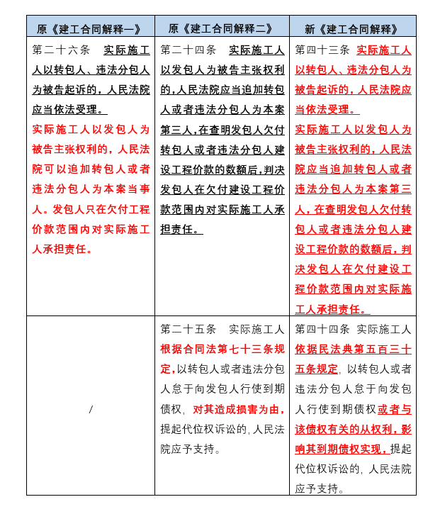
七、关于实际施工人权利保护的规定


图片


具体修订内容


新《建工合同解释》第四十三条结合了原《建工合同解释一》第二十六条第一款及原《建工合同解释二》第二十四条的规定,实质内容上并未发生变化。新《建工合同解释》第四十四条相较于原《建工合同解释二》第二十五条,调整了法律依据,增加规定了转包人或违法分包人怠于向发包人行使与到期债权“有关的从权利”,作为触发实际施工人行使代位权的条件,同时变更“造成损害”为“影响其到期债权实现”。

 


法条修订背景

 

根据最高法院民一庭在原《建工合同解释二》理解与适用中阐述,原《建工合同解释一》第二十六条第二款规定,是在建筑市场不规范、建筑工人尤其是农民工权益保护问题突出的时代背景下的产物,其系对实际施工人利益的特殊保护规则,突破了合同相对性。在原《建工合同解释二》起草过程中,对原《建工合同解释一》第二十六条第二款规定的利弊以及存废,存在两种截然不同的观点,同时对于如何修改和完善该条款争议较大。

 

最终原《建工合同解释二》选择的司法政策是,出于对农民工权益的特殊保护,并未对原《建工合同解释一》第二十六条第二款确定的裁判规则作出根本性的修改,同时增加实际施工人有权对发包人提起代位权诉讼的规定,从而将对实际施工人特别保护的规定纳入现行民事法律的制度规范内,不仅有法律依据与法理基础,而且能够避免法律关系混乱。

 


第四十三条与第四十四条制度比较

 

我们认为,新《建工合同解释》第四十三条、第四十四条规定均是为解决实际施工人的权利保护问题,都是对合同相对性的突破,但二者的法律依据有所不同,可以理解为属于不同的法律制度。第四十三条是关于实际施工人权利保护的特殊规定,第四十四条是实际施工人行使代位权的规定,并且,第四十四条规定的实际施工人的代位权并不限于建设工程价款债权,还可能包括其他债权,如民间借贷债权,也包括该债权有关的从权利。

 


实际施工人可以选择救济路径

 

就实际施工人的权利保护而言,实际施工人可以依据新《建工合同解释》第四十三条规定,在发包人欠付的建设工程价款范围内直接向其主张权利,也可以依据第四十四条规定提起代位权诉讼。这两种路径各有优劣,实际施工人可以择一而用,也可以在前一条路径行不通时再选择另一条路径,但不能同时选择两条路径。

 

综上所述,新《建工合同解释》对建设工程施工合同纠纷相关司法规则进行了全面的总结、梳理和更新,逻辑体系更加严谨和完善,我们期待该司法解释的实施,能够推动工程案件纠纷司法实践更好的发展。

 


0 收藏

相关阅读

免责声明:以上所展示的会员介绍、亲办案例等信息,由会员律师提供;内容的真实性、准确性和合法性由其本人负责,华律网对此不承担任何责任。