刘光城律师网

以法律的智慧服务人 以法律的知识帮助人

IP属地:四川
刘光城律师 刑事辩护、合同纠纷、交通事故、人身损害、婚姻家庭
刘光城律师
四重认证
华律网对所有展示的律师实行严格的 四重认证,确保真实可靠:
1)实名与人脸识别:律师本人需完成实名验证及人脸比对;2)执业证照核验:上传的执业证照片经人工与系统双重审核;3)官方执业信息核验:通过官方渠道对其执业证号进行核实;4)手机号验证:绑定手机号并通过验证码完成本人校验。
704198370@qq.com 08:30-21:59
四川泰维律师事务所
  • 服务地区:查看服务地区

  • 主攻方向:刑事辩护

  • 服务时间:08:30-21:59

  • 执业律所:四川泰维律师事务所

在线咨询 收藏 0人关注

法律咨询热线|

15520267750点击查看

打印此页返回列表

四川正式印发《关于建设工程合同中价格风险约定和价格调整的指导意见》

2021-12-08

发布者:刘光城律师|时间:2021年12月08日|分类:律师随笔 |1636人看过举报


各市(州)住房城乡建设行政主管部门,成都市经信局、水务局、公园城市局,自贡市、乐山市水务局,各有关单位:

为维护建筑市场秩序,确保建设工程质量、安全和进度,合理分担价格风险,维护发承包双方的合法权益,妥善处置建设工程价格风险争议,根据《中华人民共和国民法典》有关精神,按照《建设工程工程量清单计价规范》(GB50500-2013)相关规定,现就建设工程合同中价格风险约定和价格调整提出以下指导意见:

一、增强价格风险防控意识,维护建筑市场正常秩序

价格风险防控是工程建设各方主体的重要工作,贯穿工程建设全过程。近段时间以来,主要建筑材料价格大幅波动,工程合同争议大幅增加,有的导致工程进度缓慢,直接影响工程建设的顺利推进,甚至影响工程质量和安全主要原因就在于合同中未按规定对价格风险进行合理分担。工程建设各方主体需要进一步增强工程建设全过程的价格风险分担意识,在招投标和合同签订过程中充分考虑价格波动风险,制订合理的价格风险控制条款,明确风险分担原则,从源头上减少因工程要素价格大幅波动引发的计价争议,维护建筑市场正常秩序。

二、规范价格风险分担行为,合理约定价格风险分担条款

根据《建设工程工程量清单计价规范》(GB50500-2013)第3.4.1条强制性条文“建设工程发承包,必须在招标文件、合同中明确计价中的风险内容及其范围,不得采用无限风险、所有风险或类似语句规定计价中的风险内容及范围”,发包人在编制招标文件和拟订合同条款时,应按规定合理分担价格风险。

(一)合理约定价格风险范围和幅度

1.材料、构(配)件、燃料动力(以下简称“可调价材料”)价格和工程设备价格风险的范围和幅度

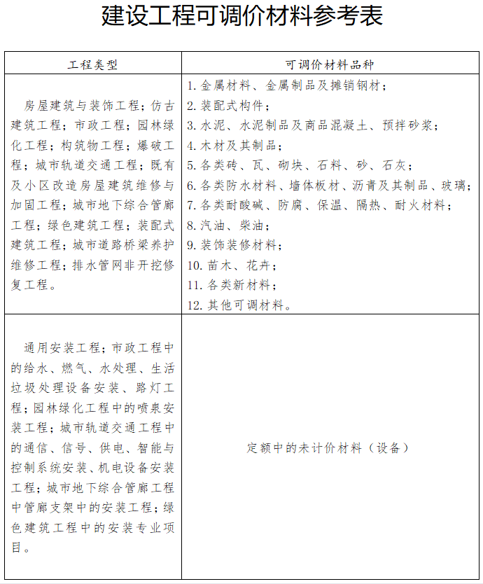
招标文件和合同中宜明确拟建工程可调价材料和工程设备的名称、规格、型号及其基准价,明确投标人或承包人应承担的拟建工程中可调价材料、工程设备的价格风险范围和幅度。可调价材料的范围宜以其费用占拟建工程材料费的70%以上为原则,具体品种由发承包双方根据拟建工程具体情况在招标文件和合同中参照《建设工程可调价材料参考表》(详见附件)确定。投标人或承包人承担的材料、工程设备价格风险幅度一般不超过±5%,对单位价值较高或总价值较大的金属材料、装配式构件、商品混凝土等的风险幅度宜控制在±3%以内

基准价依据工程造价管理机构发布的价格信息确定,工程造价管理机构未发布价格信息的,通过市场调查确定其基准价。

工程实施期间市场价由发承包双方根据合同约定进行确认。承包人根据施工进度安排,在采购材料、工程设备前将采购数量和单价报发包人核对,发包人根据施工进度安排及时确认采购材料、工程设备的数量和单价。不同渠道(批次)采购的同一种材料或工程设备的市场价,可参照下列公式取加权平均价:

AP=∑(Xi×Ji)/∑Xi

式中:

AP——某种材料或工程设备加权平均市场价;

Xi——某种材料或工程设备不同渠道(批次)采购的数量;

Ji——某种材料或工程设备不同渠道(批次)采购的单价;

i——某种材料或工程设备不同渠道(批次)采购序号。

2.施工机械使用费的风险范围和幅度

招标文件和合同中宜明确投标人或承包人应承担的拟建工程中施工机械使用费的风险范围和幅度。投标人或承包人承担的施工机械使用费风险幅度一般不超过±10%

(二)合理约定价格调整方法

1.政策性调整

招标工程以投标截止日前28天,非招标工程以合同签订前28天为基准日,其后法律、法规、规章和政策发生变化,省住房城乡建设行政主管部门或其授权的工程造价管理机构根据上述变化发布了工程造价中税金、规费、安全文明施工费及人工费等政策性调整的,按照有关调整规定执行。

2.价格调整方法

(1)招标工程可调价材料和工程设备的价格调整方法

当承包人投标报价中可调价材料、工程设备的价格低于基准价:施工期间可调价材料、工程设备的价格上涨,其涨幅以基准价为基础超过合同约定的风险幅度值时;或可调价材料、工程设备的价格下跌,其跌幅以投标报价为基础超过合同约定的风险幅度值时,其超过部分按实调整。

当承包人投标报价中可调价材料、工程设备的价格高于基准价:施工期间可调价材料、工程设备的价格下跌,其跌幅以基准价为基础超过合同约定的风险幅度值时;或可调价材料、工程设备的价格上涨,其涨幅以投标报价为基础超过合同约定的风险幅度值时,其超过部分按实调整。

当承包人投标报价中可调价材料、工程设备的价格等于基准价:施工期间可调价材料、工程设备的价格涨、跌幅以基准价为基础超过合同约定的风险幅度值时,其超过部分按实调整。

(2)非招标工程可调价材料和工程设备的价格调整方法

施工期间可调价材料、工程设备的价格涨、跌幅以合同确定的价格为基础,当涨、跌幅超过合同约定的风险幅度值时,其超过部分按实调整

(3)施工机械使用费的调整方法

施工机械使用费调整的具体方法由发承包双方协商确定,协商不成的可参照施工期间省住房城乡建设行政主管部门或其授权的工程造价管理机构发布的施工机械使用费调整文件,调整幅度超过合同中约定的部分按实调整。施工机械使用费中包含的燃料动力费按可调价材料价格风险的规定调整。

三、维护合同公平原则,妥善处置价格风险争议

合同成立后,合同的基础条件发生了当事人在订立合同时无法预见的、不属于商业风险的重大变化继续履行合同对于当事人一方明显不公平的发承包双方可根据实际情况和本指导意见,本着诚信、公平的原则进行协商,商一致后签订补充协议

合同对价格风险内容、范围、幅度及调整方法没有约定或约定不明的,价格调整的具体内容及方法可由发承包双方按照本指导意见的原则协商确定

四、加强价格风险防范的宣传,主动做好指导和服务

各级住房城乡建设行政主管部门应加强对工程合同中价格风险防控约定重要性的宣传,指导工程建设各方主体增强价格风险防控意识,按规定在招标文件和合同中对价格风险进行合理分担,加强对人工、材料、机械市场价格的监测,做好材料价格信息发布工作,适时增加材料价格信息发布频次,警示价格波动风险,引导工程建设各方防范化解风险,维护发承包双方合法权益。

工程总承包项目参照本指导意见执行。

附件:图片建设工程可调价材料参考表

四川省住房和城乡建设厅

2021年12月3日

图片


收藏
在线咨询

律师号码归属地:四川 内江

点击查看完整号码 15520267750

相关阅读

  • 全站访问量

    64014

  • 昨日访问量

    63

技术支持:华律网 - 版权所有:刘光城律师

Copyright©2004-2026 ICP备案号:蜀ICP备05003493号

免责声明:以上所展示的会员介绍、亲办案例等信息,由会员律师提供;内容的真实性、准确性和合法性由其本人负责,华律网对此不承担任何责任。

华律网提示:本页面内容信息由律师本人发布并对信息的真实性及合法性负责,如您对信息真实性及合法性有质疑,请向华律网投诉入口反馈,有害信息举报