朱为敏律师

  • 执业资质:1440320**********

  • 执业机构:广东耀恒律师事务所

  • 擅长领域:合同纠纷婚姻家庭劳动纠纷刑事辩护交通事故

打印此页返回列表

交通事故诉讼证据一览表|最新收藏版

发布者:朱为敏律师|时间:2018年06月19日|分类:交通事故 |581人看过


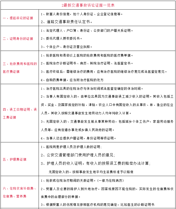
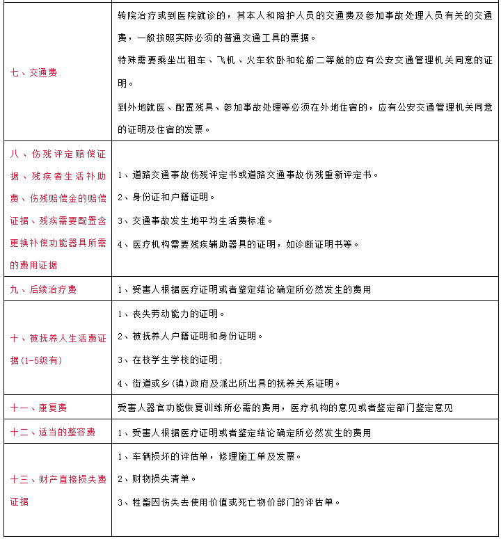
交通事故诉讼案中需要提供相关证据才能维护自己的合法权益,获得相关的赔偿,那么在交通事故诉讼中需要提供哪些证据呢?


blob.png

blob.png

 
特别提醒:交通事故处理注意事项



1、发生交通事故后,受害方当事人既不能轻信对方的“承诺”,也不能消极等待,而要有足够的“风险意识”,及时申请财产保全,还可将肇事方投保的保险公司追加为被告或者第三人。只有这样,才能保障胜诉以后赔偿请求实际兑现。

2、道路交通安全法规定:“对交通事故损害赔偿的争议,当事人可以请求公安机关交通管理部门调解,也可以直接向人民法院提起民事诉讼。”据此规定,发生交通事故后,当事人可以选择与另一方当事人协商、请求交警部门主持调解,或者直接向人民法院提起民事诉讼。如果对该交通事故责任认定不服,可以直接以对方为被告提起诉讼,由法院审查认定侵权行为的过错比例及赔偿金额。

3、交通事故的赔偿范围包括:医疗费、误工费、护理费、交通费、住宿费、住院伙食补助费以及必要的营养费;

因伤致残的还包括残疾赔偿金、残疾辅助器具费、被扶养人生活费,以及因康复护理、继续治疗实际发生的必要的康复费、护理费、后续治疗费等;

受害人死亡的,赔偿义务人还应当赔偿丧葬费、被扶养人生活费、死亡补偿费以及受害人亲属办理丧葬事宜所支出的交通费、住宿费和误工损失等。
来源:
文章为转载,侵权联系删除
0 收藏

相关阅读

免责声明:以上所展示的会员介绍、亲办案例等信息,由会员律师提供;内容的真实性、准确性和合法性由其本人负责,华律网对此不承担任何责任。