朱为敏律师

  • 执业资质:1440320**********

  • 执业机构:广东耀恒律师事务所

  • 擅长领域:合同纠纷婚姻家庭劳动纠纷刑事辩护交通事故

打印此页返回列表

借钱不还,起诉所需证据材料一览表!(2018年最新版)

发布者:朱为敏律师|时间:2018年05月08日|分类:债权债务 |500人看过

借钱不还,起诉所需证据材料一览表!(2018年最新版)

                    2018-05-08                                         深圳朱为敏律师工作室                


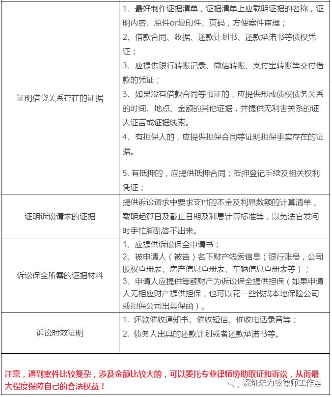
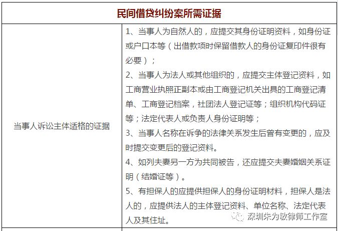
        生活中的借贷纠纷中,债务人到期不还钱的,债权人可以通过法律途径要回欠款。可是债权人主张债权需要提供证据,具体包括证明原被告身份的证据、借贷关系存在的证据,有担保人的还需要提交担保人的信息等。下面是小编整理的证据材料一览表,一起来了解一下吧!



友情提示:如有法律问题可以在线律师咨询,3-5分钟100%解答您的法律咨询

免责声明本站部分转载文章,并不用于任何商业目的,仅供学习参考之用;版权归原作者所有,如涉及作品内容、版权和其他问题,请与本网联系,我们将在第一时间删除内容!


0 收藏

相关阅读

免责声明:以上所展示的会员介绍、亲办案例等信息,由会员律师提供;内容的真实性、准确性和合法性由其本人负责,华律网对此不承担任何责任。