高蕾律师

  • 执业资质:1420120**********

  • 执业机构:湖北尊而光律师事务所

  • 擅长领域:婚姻家庭继承离婚交通事故工伤赔偿

打印此页返回列表

刘燕:“对赌协议”的裁判路径及政策选择(一)

发布者:高蕾律师|时间:2021年01月21日|分类:公司法 |653人看过


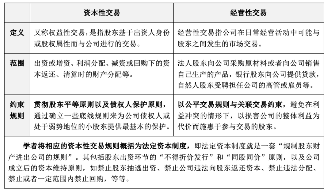
一、股东与公司间的资本性交易及其处理原则


股东出资所形成的公司资本既构成公司治理中权利配置的基础,也成为股东承担债务责任的边界。大体上,股东与公司之间的财产流转可区分为资本性交易与经营性交易两类。实践中,公司法运用两套不同的规则来规范两类交易。


图片



有关公司与股东的资本性交易规则中需特别注意以下几个方面:第一,以资本公示作为切割时点,股东出资过程与公司的持续经营过程被明确切割开来。这亦是海富案的裁判逻辑,即现金补偿虽源于出资作价的调整,但其触发的却是资本维持原则。第二,股份回购也被视为对股东的一种特殊的分配方式,同样适用资本维持规则。第三,在PE/VC与公司对赌的场景下,资本维持或清偿能力标准都可构成公司履行“对赌协议”的法律障碍。虽然我国公司法依循了大陆法系的资本维持传统,但证券监管部门在上市公司股份回购领域引入了持续经营能力作为判断标准,其与清偿能力标准异曲同工。


二、“对赌协议”的履行障碍之一——资本维持


(一)资本维持原则的含义与应用


资本维持是一种底线规则,即只要不损及资本,公司可以自由地向股东进行利润分配、回购股份或以其他方式输送利益。一旦损及资本,则公司应当践行特定的减资程序。资本维持的实质,是公司法以此设置了一个债权人保护与公司(或股东)自主权之间的利益平衡点。当公司不满足资本维持的前提时,就不能进行分配、回购或其他财产单向支付行为,它可以被视为一种法律障碍。由于资本维持属于公司法的强制性规则,与交易当事人之间的合同约定无关,因此,公司基于此种法定障碍而无法回购PE/VC的股份便不构成法律意义上的违约。


(二)回购、库存股及其财源限制


在资本维持的理念下,利润分配、回购、减资都意味着公司资产向股东的流出,其具有不同的技术特征。


图片

库存股并非公司的真实资产,意味着公司法人责任财产的减少,它不仅无法用于债务清偿,反而意味着公司所有者权益的下降,会给债权人利益带来不利影响,故公司法对库存股进行了两个方面的规制:一是数量限制,如公司持有的自己股份无表决权、分红权等;二是金额限制,又称为回购的“财源限制”,是公司法资本维持原则在回购领域的体现,即公司回购而不减资,只能像利润分配那样进行,不得减损资本。


(三)回购的财源限制与资金来源


回购的财源限制并不等同于回购的资金来源,因为财源限制并非指回购资金从利润中支出,更不是说用利润来回购股份。在资产负债表的结构——“资产=负债+所有者权益”之下,“利润”作为所有者权益的二级概念,只是一种抽象的金额,对应着公司资产总额扣除负债总额后的剩余部分。而回购的资金来源是指资产或现金流意义上的资金来源。


文章来源自网络,若有侵权,请联系删除。

0 收藏

相关阅读

免责声明:以上所展示的会员介绍、亲办案例等信息,由会员律师提供;内容的真实性、准确性和合法性由其本人负责,华律网对此不承担任何责任。