萧恩田律师

  • 执业资质:1310120**********

  • 执业机构:北京京大律师事务所上海分所

  • 擅长领域:房产纠纷婚姻家庭合同纠纷公司法债权债务

打印此页返回列表

注意啦,这五种建设工程施工合同无效!

发布者:萧恩田律师|时间:2021年03月27日|分类:工程建筑 |907人看过

合同无效或无效合同,就是不具有法律约束力和不发生履行效力的合同。此处不具有法律的拘束力是指法律不按当事人合意赋予效力;不发生履行效力可理解为法律不保护强制义务人履行约定的合同义务。合同无效一般具有三种特性,当然无效、自始无效、确定而不可改变的无效。本文从合同法、建筑法、招投标法等法律规定触发思考,以最高院审理建设工程施工合同的司法解释的规定为纲,对建设工程施工合同无效的各种情形进行归纳。



一、合同无效的一般性规定


1
有效合同


依据《中华人民共和国合同法》及《民法通则》的相关规定,缔结合同的主体适格、意思表示一致、不违反法律和行政法规的规定、不损害国家利益、不违背公序良俗的合同一般为有效合同。


2
五种原因所致的合同无效


图片


3
《民法总则》和《民法通则》以合同无效的有关规定


图片


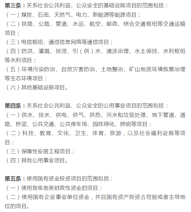
二、建设工程施工合同无效五种情形


依据《最高人民法院关于审理建设工程施工合同纠纷案件适用法律问题的解释》法释(2004)14号,第一条、第四条、第五条的规定,四种建设工程施工合同应当判定为无效。


1
承包人未取得建筑施工企业资质或者超越资质等级而订立的建设工程施工合同无效。


图片


但是应当注意!


《最高人民法院关于审理建设工程施工合同纠纷案件适用法律问题的解释》第五条又规定:“承包人超越资质等级许可的业务范围签订建设工程施工合同,在建设工程竣工前取得相应资质等级,当事人请求按照无效合同处理的,不予支持。”也就是,签约后竣工前取得相应资质的合同视为有效。


2
没有资质的实际施工人借用有资质的建筑施工企业名义而订立的建设工程施工合同无效


图片


3
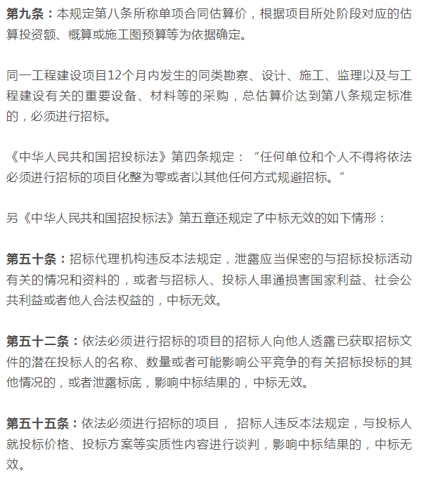
建设工程必须进行招标而未招标或者中标无效而签订的建设工程施工合同无效。


图片


图片

图片


图片


第六十四条:依法必须进行招标的项目违反本法规定,中标无效的,应当依照本法规定的中标条件从其余投标人中重新确定中标人或者依照本法重新进行招标。


建设工程必须进行招标而未招标或者中标无效而签订的建设工程施工合同,涵盖了《中华人民共和国合同法》第五十二条规定的五种情形,其中有的是损害国家利益、有的是恶意串通损害第三人利益、有的是以合法形式掩盖非法目的、有的损害公共利益、有的是违反法律或行政法规强制性规定;或者一个行为包涵了其中一个或多个原因。


4
承包人非法转包、违法分包、肢解发包建设工程而签订的建设工程施工合同无效。


图片

图片


5
发包人就尚未取得建设用地规划许可证、建设工程规划许可证等行政审批手续的工程,与承包人签订的建设工程施工合同无效。但在一审法庭辩论终结前发包人取得相应审批手续或者经主管部门批准建设的,应当认定合同有效。


这一规定出自《北京市高级人民法院关于审理建设工程施工合同纠纷案件若干疑难问题的解答》(京高法[2012]245号)。


另《江苏省高级人民法院建设工程施工合同案件审理指南(2010年)》第4条规定:发包人在一审庭审结束前未取得土地使用权证、建设工程规划许可证的。


由此,我们应当认识到,在判断建设工程施工合同是否有效时,前四种均是从施工企业或承包人的资质能力考虑的,而北京市高院和江苏省高院的这一规定则充分表明,还应当考虑发包人是否具备发包的资格,因为发包人不适格,建设工程项目则不具备开工的基本条件,失去了依法签订合同的基本条件。


三、审判尺度尚未完全统一,须审慎判定合同无效和运用合同无效之诉


关于建设工程施工合同的效力,各个省级地方法院在裁判时掌握的尺度均有所不同,对未取得施工资质、超越施工资质、借用施工资质等情形,判断的标准或表现形式,尚不统一,此处不再一一列举地方法院的司法意见。但在处理建设工程施工合同纠纷时,应当详细审查事实、认真研究司法解释和意见、审慎判断合同效力,以保障当事人的利益最大化。

来源网络,如有侵权,联系删除

0 收藏

相关阅读

免责声明:以上所展示的会员介绍、亲办案例等信息,由会员律师提供;内容的真实性、准确性和合法性由其本人负责,华律网对此不承担任何责任。