郭庆梓律师

  • 执业资质:1430120**********

  • 执业机构:湖北尊而光(长沙)律师事务所

  • 擅长领域:刑事辩护婚姻家庭债权债务公司法

打印此页返回列表

双层股权结构公司特别表决权滥用的司法认定

发布者:郭庆梓律师|时间:2020年12月01日|分类:公司法 |944人看过


2019年我国允许科创板上市公司在其公司治理股权结构中架构双层股权,持有特别表决权股份而享有的股东表决权称为“特别表决权”。虽然《上海证券交易所科创板股票上市规则》(以下简称《上市规则》)对于特别表决权本身及其行使进行了限制,但无法直接用于司法裁判。此外,司法实践中关于表决权滥用的认定,是在“一股一权”表决机制之下主要围绕《公司法》第20条、21条、22条的规定进行识别,相关纠纷常见于封闭的有限责任公司之中。这便引出了开放的股份有限公司中,特别表决权行使边界以及其滥用的司法认定标准应当如何确定的问题。对此,西南政法大学民商法学院李燕教授在《双层股权结构特别表决权滥用的司法认定》一文中,从司法角度对特别表决权的行使进行了重新检视,通过探讨表决权限制理论和整理“一股一权”表决机制下表决权滥用的案例,明晰了特别表决权的行使边界以及其滥用的司法认定标准。


一、“一股一权”之下表决权滥用的限制理论与司法类案梳理


(一)表决权行使限制的理论诠释


鉴于控股股东可利用资本多数决的法定程序侵害公司及股东利益,故应当围绕如何限制表决权滥用对资本多数决原则进行修正。


1.股东行使表决权不得违反股东平等原则


在理论上用股东平等原则对资本多数决进行修正,需考虑两对关系:其一,股权平等不考虑股东之间在经济实力、控制地位、信息收集等方面存在的差异,而股东平等原则本身不排斥前述差异。因此,利用股东平等原则对资本多数决进行修正属于对症下药。其二,股东实质平等自然更有利于消除资本多数决所带来的缺陷,但在实践中难以落实,需综合实质平等与形式平等


2.股东行使表决权应当遵守股东信义义务


利用股东信义义务规则可防止控股股东滥用公司控制权。股东信义义务原则将多数股东的行为置于事后的司法审查,从而解决了测量和控制多数股东履约情况存在困难的问题。此外,为控股股东设置信义义务的原因还在于权责一致原则的要求。控股股东享有单独决定公司事务的控制权,为防止其控制权的滥用,便应当对其课以较为沉重的股东义务与责任。


3.特别表决权行使的理论限制


特别表决权股东在本质上仍属于公司股东,因此其在行权时仍应受到相应限制。一方面,在坚持形式平等的基础上,将实质不平等限制在一定程度之内,保障普通股股东具有通过行使表决权表达自身诉求的能力。另一方面,特别表决权股东是否承担信义义务则可从其对公司控制能力判断。在公司治理中,特别表决权股东可通过表决权差异安排,维持其对公司的控制,特别表决权的行使也应受到股东信义义务的限制


(二)“一股一权”表决机制下表决权滥用的司法类案梳理



(三)现行表决权滥用司法实践引发的启示


1.表决权滥用司法认定的法律条文适用


从大部分司法案例中,无法得出表决权滥用究竟与公司法相关条文是何关系。一方面,股东行使表决权直接的法律后果为形成公司决议,而司法权力能够介入的最早时间点为公司决议形成后。另一方面,依据《公司法》第22条便能判定公司决议效力时,自然不用思考表决权滥用与公司法相关条文的关系。若能说明公司决议违反《公司法》第2021条,此时法院也会寻找理由依照《公司法》第22条来否认公司决议的效力。司法实践中法官对于表决权滥用认定的忽视,是审判思维惯性所造成。


2.控股股东是否应当被特殊对待


现有案例集中的有限责任公司多数为中小型民营企业,经济体量较小,不宜在法律上对控股股东的表决权行使设置特别限制,以免有损股东平等原则与挫伤控股股东的商业积极性。但在开放性与资合性较强的公众公司之中,良好的公司治理是公司持续发展的基本保障。因此,司法实践中处理该类公司引发的纠纷,法院或许可以将控股股东这一要素作为认定表决权滥用的关注点,不仅需审查控股股东行使表决权是否符合法律规定,还应考察背后的法律原则以及受保护的合法利益。


3.表决权滥用的司法认定如何适当说理


对于表决权滥用的司法认定,需借助法律的抽象规则。司法实践中法官援引抽象规则判案时,应当对其援引理由进行解释。此外,鉴于表决权滥用与法律规范之间需借助于公司决议这一载体加以表达,法院在认定表决权滥用之时,说理部分应明确这一关系。


二、特别表决权滥用的理论类型界分


特别表决权的设置由公司章程主导,行使方式及直接效力来源于公司章程的授权。因此,需对公司章程的设权边界进行讨论,在理论上明确特别表决权行使的边界。


(一)公司章程设权的理论界限解读


公司内部法律关系原则上由公司自治机制调整,然而公司自治并非不受限制。由于公司章程设置的特别表决权会给公司治理带来股东利用公司控制权攫取私利、股东之间权责设置不对等、中小股东诉求被压制等问题,因此特别表决权的行使在理论上理应受到公司自治限制理论的约束


(二)特别表决权行使限制规则评价


对特别表决权限制规则的评价,主要从现有限制规则与司法裁判的关系即法律适用的角度进行。前已论及,“一股一权”下的表决权滥用,在司法实践中法院常援引《公司法》第20条、第21条、第22条并结合《公司法》第216条之规定,对是否构成表决权滥用进行裁判。而关于特别表决权的具体规范,立法层面尚无相关规定,目前司法裁判仍然只能按照公司法的现有规制路径进行裁判。此二者是否匹配,尚需进一步辨别。证监会出台的《上市规则》虽然无法用于司法裁判,但在裁判说理时可以参照。


(三)特别表决权滥用的司法纠纷类型预判


2019年6月21日最高人民法院发布了《关于为设立科创板并试点注册制改革提供司法保障的若干意见》,将特别表决权滥用限定于公司关联交易损害赔偿纠纷,表明了司法权力介入公司自治应保有谨慎态度,但人为限缩特别表决权滥用的发生范围可能会对司法适用产生与其主观意愿相反的作用。因此,还应进一步对特别表决权滥用的纠纷进行类型化梳理,分析各种类型纠纷具体侵犯利益的不同,讨论司法裁判是否应采取不同态度。


纠纷产生原因在于不同主体之间利益的冲突,因此,根据不同主体之间的利益冲突来划分因特别表决权滥用产生的纠纷是可行的方法。考虑到与特别表决权行使直接相关的是公司内部治理,因此与特别表决权行使直接相关的主体为:公司、特别表决权股东、普通表决权股东这三大类。这三大类主体之间的纠纷类型又可分为特别表决权股东与公司利益冲突引发的表决权行使纠纷、特别表决权股东与普通股东利益冲突引发的特别表决权行使纠纷。公司治理中这两种利益冲突长期存在,但并不当然导致特别表决权滥用的产生。在利益冲突存在且主体之间利益失衡时,才产生特别表决权的滥用问题。


三、特别表决权滥用的司法认定尺度


(一)司法权力对公司治理的谨慎介入与路径识别


公司治理本是公司自治,司法权力对其应当保持谦抑,且应当对公司内部组织治理与外部交易事务采取不同程度的谦抑方案:司法权力介入公司内部组织治理不得破坏特别表决权的制度基础;司法权力介入外部交易事务应充分尊重商业判断规则。


特别表决权的行使涉及侵犯股东法定权利及公司利益时,司法权力始可介入。司法权力介入之后,应当查明特别表决权对于前述权益侵犯的程度如何,是否有必要救济。是否有必要的识别路径可以是:第一,考察特别表决权行使给普通表决权股东权利的侵犯,是否是为实现全体股东利益而必须作出的;第二,观察特别表决权股东与普通表决权股东的利益受损程度的比例是否相称;第三,分析特别表决权的行使对普通表决权股东及公司利益的侵犯是否不可避免。


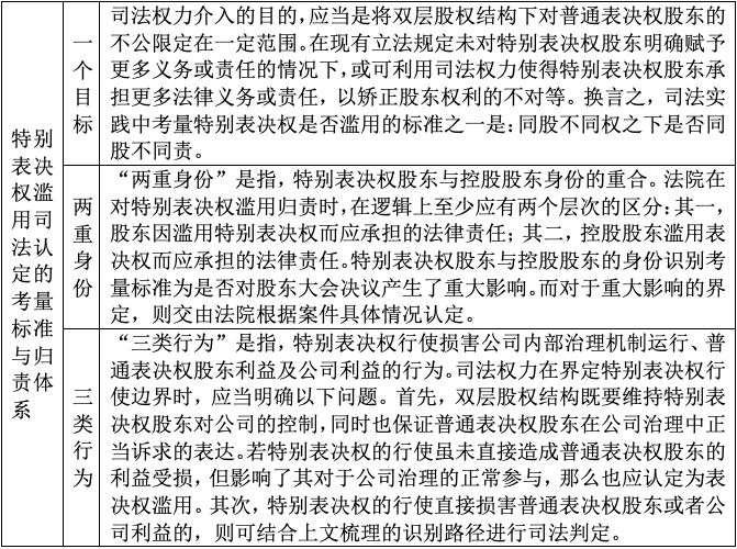
(二)特别表决权滥用司法认定的考量标准与归责体系




(三)法定决议内容与决议程序对表决权滥用司法认定的影响


依照现行立法要求,决议内容的瑕疵可能导致整个决议的无效,而决议程序的轻微瑕疵并不影响决议的效力,因此,在表决权滥用的司法认定上,应当主要关注决议内容。此外,还应注意:其一,在根据公司法以及公司章程无法判断公司决议内容的合法性时,对决议效力的认定应谨慎;其二,公司决议内容超出公司法以及公司章程限定的事项但未违背法律规范与章程约定之时,法院不能仅凭决议内容不属于经营管理者权限为由认定为表决权滥用。



四、结语


在我国公司治理中构建双层股权结构既适应了创新型企业试点、红筹回归等创新驱动经济对公司股权制度变革的需求,也对我国科创板及注册制的全面推行有所助益。在特别表决权滥用立法规范尚未完善之际,司法权力应当肩负起三项重任。第一,通过司法实践活动检验现有规范与特别表决权行使限制的匹配程度以及现有制度的运行效果;第二,在相关案例的审理过程中形成有关特别表决权滥用的识别路径及认定标准;第三,在前述基础上探索如何适时调整司法适用规则形成立法与司法的良性互动。

本文章来源自网络,如有侵权,请联系删除。

0 收藏

相关阅读

免责声明:以上所展示的会员介绍、亲办案例等信息,由会员律师提供;内容的真实性、准确性和合法性由其本人负责,华律网对此不承担任何责任。